为落实国家和省市对义务教育学校招生工作的管理要求,进一步规范我区公办义务教育学校招生工作,促进教育公平,根据《中华人民共和国义务教育法》《中华人民共和国未成年人保护法》《教育部办公厅关于进一步做好普通中小学招生入学工作的通知》(教基厅〔2022〕1号)《广东省教育厅关于进一步规范普通中小学招生入学工作的指导意见》(粤教基〔2020〕3号)《广州市教育局关于印发广州市义务教育学校招生工作指导意见的通知》(穗教规字〔2021〕3号)《广州市教育局关于印发2022年义务教育学校招生工作日程安排的通知》等法律法规和相关文件规定,结合我区实际情况,制定本工作方案。
一、总体要求
(一)严格实行属地管理。区招生考试委员会统筹协调全区公办义务教育学校招生工作,下设的区招生考试委员会办公室设在荔湾区教育局,具体负责组织实施全区公办义务教育学校招生工作。在本区域内的市属公办义务教育学校招生工作纳入荔湾区教育局统一管理。
(二)严格按照“学校划片招生、生源就近入学”的要求,推进公办义务教育学校招生免试就近入学全覆盖。各学校招生坚持免试就近入学原则,按照荔湾区教育局核准的招生计划(见附件1)、日程安排(见附件2)和招生范围进行招生。坚持小学一年级“零起点”教学,严禁以考试或任何变相考试形式进行招生,全面取消各类特长生招生。以学校为单位,公办小学非正常跨区域招生比例必须控制在5%以下,并逐年减少;严格控制班额,小学班额原则上不少于40人,不超过45人,初中班额不超过50人;各学校均要适当预留转学插班学位。
(三)保障户籍适龄儿童少年入学权利。各学校必须无条件接收荔湾区教育局统筹安排学位的适龄儿童少年;对符合入学条件的残疾儿童少年要做好学位安排,对有特殊教育需求的中、重度残疾儿童少年要做好评估转介指引,为残疾儿童少年提供多种形式的学习机会;各学校必须切实履行义务教育控辍保学法定职责,做好户籍适龄儿童少年未入学情况排查,建立延缓入学、失学、辍学适龄儿童少年工作台账,做好控辍保学工作。
(四)保障相关群体受教育权利。切实做好政策性照顾学生(见附件3)、持有港澳居民居住证的港澳居民随迁子女(或持证的适龄儿童少年)、承租人子女、来穗人员随迁子女等群体的入学工作。
(五)严格执行招生计划。各学校要严格落实“一人一籍、人籍一致、籍随人走”的学籍管理要求,严禁“人籍分离”“双重学籍”等情况。招生工作结束后,各学校应及时公布招生结果,按随机编班原则做好学生编班工作。未经批准的招生计划无效,未经批准超出招生计划招收的新生不得办理学籍。
(六)进一步提升教育服务水平。各学校要按规定做好招生地段、招生计划、招生条件、招生程序、咨询电话等相关信息公开工作,主动、准确、全面做好政策解读和宣传释疑,及时回应人民群众关切,妥善做好各项招生工作。对于符合报名条件的适龄儿童少年,学校要耐心指引其家长做好报名登记工作,一次性告知事项等。
二、公办小学招生
(七)招生对象。
小学、特殊教育学校小学阶段的招生对象为6周岁以上儿童。凡具有中华人民共和国国籍、2022年8月31日(含8月31日)前年满6周岁的儿童,不分性别、民族、种族、家庭财产状况、宗教信仰等,应当入学接受规定年限的义务教育。
(八)招生办法。
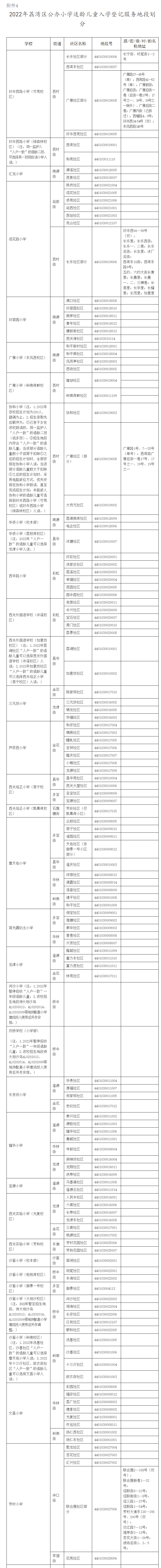
适龄儿童就近入学是指相对就近入学。荔湾区教育局根据荔湾区地理状况、交通状况、人口分布、学校规模及布局等因素,按照就近入学原则合理划分招生地段(见附件4)。划分招生地段时,适龄儿童居住地与学校距离原则上在3公里以内。
第一,学位分配按“人户一致”,以实际居住地为依据入学。
“人户一致”是指适龄儿童与父(母)或其他法定监护人居住在一起、户口也在一起,并且户籍地址与房产或租赁地址一致,户籍户主与房产业主或租赁人一致,是适龄儿童的父(母)或其他法定监护人;适龄儿童的父(母)或其他法定监护人确无房产,需居住在祖辈房产的,户籍户主与房产业主或租赁人一致,是适龄儿童的祖辈。
“实际居住地”是指适龄儿童的父(母)或其他法定监护人拥有产权并实际居住的地点,或适龄儿童的父(母)、其他法定监护人确无房产,但居住在祖辈房产或合法租赁并实际居住的唯一地点。
第二,实行按学校服务地段对口入学和统筹安排入学。
一是对口入学。适龄儿童与父(母)或其他法定监护人同户同住,并符合以下情形之一的,按各学校服务地段对口入学:
1.属手续完备的一手房,能提供适龄儿童父(母)或其他法定监护人同一户籍的荔湾区居民户口簿,以及与该户籍一致的房产证或购房全额发票和购房协议(即户主与业主一致,均为适龄儿童的父(母)或其他法定监护人),且适龄儿童父(母)或其他法定监护人拥有该房屋完全产权。
2.属手续完备、已经办理各种交易手续的二手房,只要该住宅单元以往业主没有在对口服务地段学校在读1—5年级的学生,并能提供适龄儿童父(母)或其他法定监护人同一户籍的荔湾区居民户口簿,以及与该户籍一致的房产证或购房全额发票和购房协议,且适龄儿童父(母)或其他法定监护人拥有该房屋完全产权。
3.属祖辈房产,适龄儿童的父(母)或其他法定监护人在广州市无自有产权住房,以祖辈房产作为唯一居住地,能提供适龄儿童与父(母)或其他法定监护人及与祖辈同一户籍(户主须为该同户同住祖辈)的荔湾区居民户口簿,以及与该户籍一致的房产证或购房全额发票和购房协议,该住宅单元以往业主没有在对口服务地段学校在读1—5年级的学生,适龄儿童与父(母)或其他法定监护人从入户该户籍地址算起到2022年8月31日止在该户籍地址入户并居住满两年的,且其祖辈拥有该房屋完全产权。
4.适龄儿童的父(母)或其他法定监护人在广州市无自有产权住房,以荔湾区租赁的房屋作为唯一居住地,能提供住建部门认可的房屋租赁合同(须为住宅用途房屋)及登记备案等佐证材料,截至2022年8月31日房屋租赁合同及登记备案已生效一年或以上,能提供与该租住地址一致的户口簿,该地址户籍户主与租赁人均为该适龄儿童的祖辈、父(母)或其他法定监护人,且该住宅单元以往业主没有在对口服务地段学校在读1—5年级的学生。
二是统筹入学。不符合以上条件,或属以下情形之一的,按统筹安排学位的办法入学。统筹安排入学的适龄儿童与按对口服务地段入学的适龄儿童同等待遇。
1.适龄儿童及父(母)或其他法定监护人均属荔湾区集体户,集体户口与实际居住地址不一致,以实际居住地为依据,由荔湾区教育局统筹安排学位。
2.因拆迁原因造成户口地址与实际居住地址不一致,户籍在荔湾区,属临迁性质暂时居住在其他区,可凭拆迁协议在实际居住地所在区申请学位;属临迁性质暂时居住在荔湾区非原户籍所在地,由荔湾区教育局根据其实际居住地统筹安排学位;户籍在荔湾区,属永迁性质且已实际居住在其他区,可在实际居住地所在区申请学位;户籍在其他区,属永迁性质居住在荔湾区,由荔湾区教育局统筹安排学位;户籍在其他区,属临迁性质暂时居住在荔湾区,由荔湾区教育局统筹安排学位。
3.广州市户籍适龄儿童的父(母)或其他法定监护人在广州市无自有产权住房,以荔湾区租赁的房屋作为唯一居住地,能提供住建部门认可的房屋租赁合同(须为住宅用途房屋)及登记备案等佐证材料,截至2022年8月31日房屋租赁合同及登记备案已生效一年或以上,由荔湾区教育局统筹安排学位;房屋租赁合同及登记备案不足一年的,原则上由户籍所在区安排学位。
(九)政策性照顾学生。
符合政策性照顾学生条件的适龄儿童,其父(母)或其他法定监护人能提供在荔湾区实际居住地的房产证或购房全额发票和购房协议,或在广州市无自有产权住房,以荔湾区租赁的房屋作为唯一居住地,能提供住建部门认可的房屋租赁合同(须为住宅用途房屋)及登记备案等佐证材料,于5月23日到实际居住地的服务地段学校提交材料报名登记,经审核符合条件的由荔湾区教育局统筹安排学位。
(十)来穗人员随迁子女。
按照《关于印发〈广州市荔湾区来穗人员随迁子女积分制入学实施办法〉(2022年修订)的通知》(荔教规〔2022〕1号)和《关于做好2022年荔湾区来穗人员随迁子女积分制入学的通知》(荔教〔2022〕27号)等文件执行,来穗人员可登录“荔湾区政府网”(http://www.lw.gov.cn)的“通知公告”栏目和“广州荔湾教育”微信公众号查阅。
(十一)持港澳居民居住证的港澳居民随迁子女(或持证的适龄儿童)。
1.持有荔湾区办理的港澳居民居住证;
2.其父(母)或其他法定监护人在广州市有合法稳定工作,需提供工商营业执照、劳动合同、用人单位出具的劳动关系等佐证材料;
3.其父(母)或其他法定监护人在荔湾区有合法稳定住所,需提供在荔湾区实际居住地的房产证或购房全额发票和购房协议,或在广州市无自有产权住房,以荔湾区租赁的房屋作为唯一居住地,能提供住建部门认可的房屋租赁合同(须为住宅用途房屋)及登记备案等佐证材料,截至2022年8月31日房屋租赁合同及登记备案已生效一年或以上。
符合上述所有条件的持港澳居民居住证的港澳居民随迁子女(或持证的适龄儿童)可申请一年级学位,于5月23日到实际居住地的服务地段学校提交材料报名,经审核符合条件的由荔湾区教育局统筹安排公办学位或政府实行补贴的民办学位。
(十二)入学程序。
1.广州市户籍适龄儿童的父(母)或其他法定监护人于5月6日至10日登陆“广州市公办小学报名系统”填写报名信息,登记有效后,于5月21日至23日根据系统提示的预约时间段,到系统提示的指定学校递交资料。经学校审核、荔湾区教育局确认后,适龄儿童取得录取资格。学校于6月20日前发出录取通知。
2.广州市户籍适龄儿童确因疾病、出国等特殊原因逾期未报名的,其父(母)或其他法定监护人可于8月25日至26日登录“广州市公办小学报名系统”补报名,再到系统提示的指定学校递交资料,经审核后由荔湾区教育局统筹安排学位。
3.因疾病或特殊情况需要延缓入学或免予入学的荔湾区户籍适龄儿童,由其父(母)或其他法定监护人在“广州市公办小学报名系统”报名后,到系统提示的指定学校递交资料,并提出延缓入学或免予入学的书面申请,由荔湾区教育局审核备案。延缓入学期满,应即入学。2021年已申请延缓到2022年入学的适龄儿童,按2021年荔湾区教育局审核、安排的学校入学。对未经申请及批准,擅自推迟入学的适龄儿童,由荔湾区教育局统筹安排学位。
4.为做好入学地段的统筹规划,原则上同一户籍地址、同一房产、同一租住房只在辖区内学校对应安排一个学位(双胞胎、多胞胎及同一法定监护人多孩除外)。如同一户籍及同一房产或同一租住房,在其对口服务地段学校已经有在读1—5年级的学生,该址适龄儿童由荔湾区教育局统筹安排学位。
5.“人户不一致”的适龄儿童,户籍地址和实际居住地址都属荔湾区的,在实际居住地的服务地段学校审核资料,由荔湾区教育局统筹安排学位;户籍在荔湾区,实际居住在其他区的,在实际居住地所在区的服务地段学校审核资料及安排学位;户籍地在其他区,实际居住在荔湾区的,在荔湾区的服务地段学校审核资料,由荔湾区教育局统筹安排学位。
三、公办初中招生
(十三)招生对象及条件。
1.对象1学生:具有广州市户籍,在荔湾区小学毕业的学生。
2.对象2学生:符合政策性照顾的非广州市户籍小学毕业生。
3.对象3学生:经审核通过,户籍在荔湾区需要返回荔湾区升学的小学毕业生。
4.对象4学生:荔湾区小学毕业且持有港澳居民居住证的港澳居民随迁子女(或持证的适龄儿童少年),参照本文“(十一)持港澳居民居住证的港澳居民随迁子女(或持证的适龄儿童)”规定的条件。
5.对象5学生:符合条件的承租人适龄子女。具有广州市户籍的适龄儿童少年,适龄儿童少年及其父(母)或其他法定监护人在广州市无自有产权住房,以荔湾区租赁的房屋作为唯一居住地,能提供住建部门认可的房屋租赁合同(须为住宅用途房屋)及登记备案等佐证材料,截至2022年8月31日房屋租赁合同及登记备案已生效一年或以上。
6.对象6学生:来穗人员随迁子女,参照本文“(十)来穗人员随迁子女”中相关文件规定的条件。
(十四)招生办法。
小学毕业生主要采用电脑派位分配学位。根据就近入学、派位人数比例等因素进行学位分配,尽可能合理均衡搭配电脑派位各组别的学校。全体小学毕业生在毕业学校报名,在组内按志愿顺序填报本组的所有学校,然后通过电脑派位分配到学校就读(见附件5)。
1.区属学校通过电脑派位方法(学生志愿+随机+招生计划)招收符合对象1至5学生。
2.广州市第四中学初中逸园校区、广州市真光中学初中部岭南校区、广州市荔湾区西关广雅实验学校南岸路校区按照相关规定优先招收具有广州市户籍的业主子女就读。
3.广州市协和中学原则上对口招收广州市协和小学毕业生。
4.部分区属学校利用空余学位按积分从高到低方式招收符合对象6学生。
(十五)各类学生资格认定。
1.对象1学生,根据学籍数据与户籍信息进行批量自动审核,特殊情况由毕业学校提出申请审核。
2.对象2学生,由适龄儿童少年父(母)或其他法定监护人根据自身条件结合政策性照顾要求,向毕业学校提交相关材料及申请,学校初审后报荔湾区教育局审核。
3.对象3学生,在规定的时间内由适龄儿童少年父(母)或其他法定监护人持学生学籍信息表和户籍证件等材料到荔湾区教育局办理。
4.对象4学生,由适龄儿童少年父(母)或其他法定监护人向毕业学校提交相关材料及申请,学校初审后报荔湾区教育局审核。
5.对象5学生,在规定的时间内由适龄儿童少年父(母)或其他法定监护人持学生学籍信息表、租赁合同及登记备案和户口簿等佐证材料到荔湾区教育局办理。
6.对象6学生,根据市、区有关来穗人员随迁子女积分制入学政策,向来穗管理部门申请办理。
7.跨组生,因毕业小学对应中学组别与现户籍地对应中学组别不一致,可申请跨入户籍地对应中学组别进行电脑派位。在规定时间内由适龄儿童少年父(母)或其他法定监护人向毕业学校提交相关材料及申请,学校初审后报荔湾区教育局审核。
8.残疾生,主要指因跛残等影响正常行走的学生,在规定时间内由其父(母)或其他法定监护人向毕业学校提交市级以上医院出具的残疾鉴定书或由市残联核发的《残疾人证》及申请,学校初审后报荔湾区教育局审核。荔湾区教育局审定后,安排到相对近的学校就读。各招生及毕业学校必须严格按照广州市教育局《关于加强残疾儿童随班就读工作管理若干意见》(穗教发〔2007〕51号)文件精神做好随班就读学生的管理工作。对较为特殊的残疾儿童少年,需要延缓入学或免予入学的,由适龄儿童少年父(母)或其他法定监护人向学校提出书面申请,学校加具意见后报荔湾区教育局审核备案。
四、工作要求
(十六)加强组织领导,依法依规招生。在区委、区政府和上级教育行政部门的领导下,在区招生考试委员会成员单位的共同协作下,形成全区合力,推进落实公办义务教育招生工作。各学校在荔湾区教育局指导下成立学校招生工作领导小组,根据招生政策统筹组织招生工作,确保义务教育学校招生工作依法、有序地开展。
(十七)强化服务意识,积极主动为群众做好服务工作。各学校要牢固树立服务意识,为家长提供咨询服务;落实一次性告知制度和首问负责制度,向社会和家长做好政策宣传、解释和引导等工作。
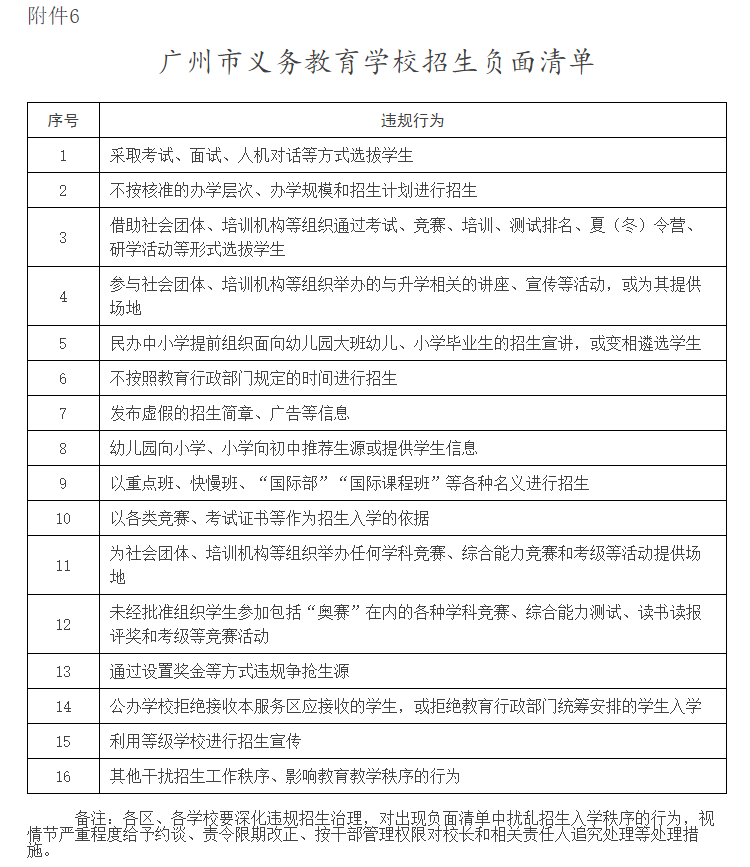
(十八)严肃处理招生工作中出现的违规行为。各学校必须进一步规范招生程序,严格落实教育部“十项严禁”纪律要求,严格执行《广东省教育厅关于印发规范义务教育办学行为的六项规定的通知》的相关规定,严禁出现《广州市义务教育学校招生负面清单》(见附件6)中列举的违规行为,确保阳光招生、廉洁招生。对发生违法违规行为的学校,将依法依规给予相应处理。
投诉电话:81958161(监察审计科)
81946092(应急管理科)
81949997(区招生考试委员会办公室)
81936648(基础教育一科(初中))
81942212(基础教育一科(小学))
附件:1.2022年荔湾区公办义务教育学校招生计划
2.2022年荔湾区公办义务教育学校招生工作日程安排
3.广州市义务教育阶段政策性照顾学生清单
4.2022年荔湾区公办小学适龄儿童入学登记服务地段划分
5.2022年荔湾区小学毕业生电脑派位分组
6.广州市义务教育学校招生负面清单





