越秀区教育局关于做好2022年幼儿园招生工作的通知
区辖各幼儿园:
根据《广东省教育厅关于做好2022年幼儿园招生工作的通知》(粤教基函〔2022〕3号)和《广州市教育局关于做好幼儿园招生工作的通知》(穗教规字〔2021〕4号)的相关要求,现就2022年我区幼儿园招生工作有关事项通知如下:
一、招生工作原则
(一)落实主体责任。幼儿园要切实履行学前教育办学主体责任,切实落实国家、省、市、区有关招生政策,合理制定幼儿园2022年招生计划,并报区教育局审批。
(二)坚持免试入园。幼儿园招生实行免试入园。不得采用测试、口试或其他任何变相考试及审查成绩的方式招生。
(三)坚持公正公开。幼儿园坚持依法依规,严格按照国家、省、市、区相关招生政策要求执行,做好信息公示,保障招生工作公开、平稳、规范。
(四)坚持安全防疫。幼儿园要按照疫情防控要求,分批开展招生报名工作,尽量减少线下办理,避免家长聚集。
二、招生对象及范围
(一)2022年幼儿园小班入园年龄为3周岁,即2018年9月1日至2019年8月31日期间出生的幼儿。
(二)区属教育部门公办幼儿园招收本区户籍及符合相关政策规定的非广州市户籍适龄幼儿,面向社会招生比例不低于90%。幼儿园招生的具体方案、流程等由幼儿园制订,报区教育局备案后向社会公布并组织实施。
(三)其他类型公办(事业单位、企业单位和机关、团体、部队、街道)幼儿园,除招收本单位工作人员的子女外,剩余学位应积极创造条件向社会开放,招收附近居民子女入园。幼儿园面向社会招生的比例及招生的具体方案、流程等由其举办单位与幼儿园共同制订,报区教育局备案后向社会公布并组织实施。
(四)民办幼儿园面向社会自主招生。其中普惠性民办幼儿园要优先招收适龄孤儿、事实无人抚养儿童、城乡低保家庭、低收入困难家庭、特困供养人员和建档立卡经济困难家庭的适龄幼儿。幼儿园招生的具体方案、流程等由幼儿园制订,报区教育局备案后向社会公布并组织实施。
(五)持有香港、澳门、台湾居民居住证的港澳台居民或其随迁子女来我区接受学前教育的,按照“欢迎就读、一视同仁、就近入学”原则,平等享受我区随迁子女入园相关政策和学前教育公共服务。
(六)各幼儿园应尊重特殊幼儿个体差异,依法招收能坚持正常集体活动的适龄残疾幼儿入普通幼儿园随班就读。残疾程度较重的幼儿依据家长申请到特殊教育机构接受学前教育。
三、招生工作安排
(一)2022年4月区教育局下达招生计划,各幼儿园按计划做好本园招生工作方案,并参照《2022年越秀区幼儿园招生工作日程》(详见附件1)进行实施。
(二)幼儿园招生分批进行,各批次安排如下:
1. 公办幼儿园报名时间为2022年4月中旬至5月。其中区教育部门办小区配套幼儿园面向小区业主子女招生报名时间为4月16日至4月18日;区教育部门办幼儿园面向社会招生网上报名时间为5月9日至5月11日;其他类型公办(事业单位、企业单位、机关、团体、部队、街道)幼儿园面向社会招生时间原则上是在5月15日至5月30日。
2. 民办幼儿园报名时间为2022年5月中下旬,具体招生工作由各园自行安排。幼儿园报名可以通过网络、电话、微信等方式进行,避免家长聚集到幼儿园现场报名。
(三)已录取的适龄幼儿体检及注册等具体工作,由幼儿园自行通知安排。
四、招生工作要求
(一)公开招生信息
各幼儿园要认真贯彻上级部门关于做好招生工作的文件精神,主动将国家、省、市、区有关招生政策传达到幼儿园主办单位或举办者,并要通过幼儿园公示专栏和网站等多种形式和途径,及时公开幼儿园招生工作信息,包括幼儿园办学性质、办学特色、教育收费项目及标准、新生年龄及招生人数、时间、录取办法、录取结果及咨询和监督电话等。(区教育局幼儿园招生监督电话:83702453)
(二)规范招生秩序
各幼儿园要严肃招生纪律,及时解决招生工作中出现的问题,不得收取报名费、留位费以及与入园挂钩的赞助费和捐资助学费,对招生工作中的违纪违规行为将依据相关规定严肃处理,保障幼儿园招生工作有序开展。
(三)落实防疫制度
各幼儿园要严格按照上级部门防控疫情的要求,按照便民、高效、安全的原则,加强信息技术在招生报名和资格审核等工作上的有效应用,非必要环节尽量减少线下办理,尽可能减少人员聚集,如确有必要进行现场办理的,幼儿园可通过电话、短信通知幼儿监护人明确具体时间、地点、资料要求和相关提醒等,务必明确一个家庭只能由一位监护人到现场进行报名和审核资料,该监护人须按当时的疫情防控要求分期分批错峰进园。同时,现场报名和审核资料的期间,各园要注意做好场所的消毒等防控工作。
(四)完成新生录取
招生报名工作结束后,各幼儿园应及时做好信息核验工作,将录取结果告知幼儿家长,对于没有录取的幼儿,亦应当及时告知结果。幼儿入园前应按照卫生部门制定的卫生保健制度进行健康检查,合格者方可入园。
(五)做好信息采集
幼儿园要认真做好幼儿入园信息采集工作,及时按要求在全国学前教育管理信息系统和广州市幼儿园信息管理系统录入新生信息。
附件二、2022年广州市越秀区教育部门办幼儿园的招生工作方案
根据《中华人民共和国教育法》《中华人民共和国民办教育促进法》《幼儿园工作规程》《幼儿园管理条例》《中共中央 国务院关于学前教育深化改革规范发展的若干意见》《广东省教育厅关于做好2022年幼儿园招生工作的通知》《广州市教育局关于做好幼儿园招生工作的通知》等法律法规及有关政策文件要求,为做好2022年越秀区教育部门公办幼儿园招生工作,维护招生工作正常秩序,确保招生工作规范、有序、顺利开展,特制定2022年越秀区教育部门办幼儿园招生工作方案。
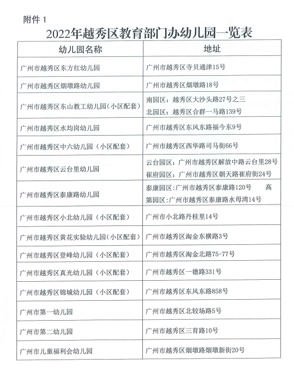
一、招生幼儿园范围
20所越秀区教育部门办幼儿园
二、招生对象
必须同时符合以下两个条件:
(一)于2018年9月1日至2019年8月31日期间出生的适龄幼儿;
(二)具有越秀区户籍或符合相关政策规定的非广州市户籍适龄幼儿。
三、招生方式
(一)区教育部门办幼儿园面向社会招生,面向社会电脑摇号的比例为90%,其中,区教育部门办幼儿园中的小区配套幼儿园优先录取符合相关条件的小区业主适龄子女入园,剩余学位再面向社会通过电脑摇号进行分配。如小区业主适龄子女报名人数小于该幼儿园招生计划数90%的,全部录取,不足90%的剩余学位面向社会招生,由区教育局组织电脑摇号确定录取名单;小区业主适龄子女报名人数等于或大于其招生计划数90%,且小于或等于100%的,全部录取,不需进行电脑摇号;小区业主适龄子女报名人数大于其招生计划数100%的,由区教育局组织电脑摇号确定录取名单,不再面向社会招生。
(二)区教育部门办幼儿园通过电脑摇号招生后的剩余学位,由幼儿园遵循以下原则自主招生:一是解决幼儿园原招生渠道幼儿的入园需求,自主招生名单由幼儿园领导班子集体研究决定;二是有利于幼儿园健康、稳定、可持续发展。
(三)幼儿园小班招生学位数,按照教育部《幼儿园工作规程》第十一条规定“幼儿园每班幼儿人数一般为小班(3至4周岁)25人”。
四、报名条件及提供材料
(一)区教育部门办非小区配套幼儿园
1.报名条件符合招生对象要求。
2.具有越秀区户籍的适龄幼儿须提供户口本原件、出生证原件,幼儿父母双方身份证原件。
3.符合政策性照顾清单要求的人员幼儿须提供符合相应政策性照顾的佐证材料。(附件4、5、6)
(二)区教育部门办小区配套幼儿园
1.报名条件:具有越秀区对应小区住址户籍(适龄幼儿与其父/母或其他法定监护人在该小区房产同住同户)并于2018年9月1日至2019年8月31日期间出生的适龄幼儿,且适龄幼儿居住的房屋产权人符合以下三种情况之一:
(1)报读幼儿的父/母或其他法定监护人为该小区房产完全权属人(即所占房产份额为100%)。
(2)报读幼儿的父/母或其他法定监护人为该小区房产不完全权属人,但该房产为适龄幼儿的父/母或其他法定监护人在广州市的唯一房产。
(3)报读幼儿的父母或其他法定监护人名下在广州市无房产,该房产为报读幼儿祖辈的房产。
2.须提供材料:报读幼儿的户口本原件、出生证原件,幼儿父母双方身份证原件、房产证等房产证明材料原件、幼儿父母双方或其他法定监护人房产查册结果原件。
五、招生工作流程
(一)公布招生方案
区教育局于2022年4月7日在“越秀区教育专栏”(http://www.yuexiu.gov.cn/jyj/)公布《越秀区2022年幼儿园招生工作通知》。
(二)网上(现场)报名时间和方法
1.区教育部门办小区配套幼儿园招生办法
(1)4月8日由小区配套幼儿园公布招生工作通知。
(2)4月16日至4月18日(共三天)现场报名。
报名时间为上午8:30至12:00,下午14:00至17:30,幼儿父/母或其他法定监护人(1人)带上述报名所需资料到现场资格审核(幼儿无需到场),逾期不再受理报名。如监护人无法到现场办理报名手续的须提供手写签名的委托书,受委托人需携本人身份证原件、复印件、委托书到现场办理报名手续。
(3)资格审核
①幼儿园现场对报名资料进行审核。对初审符合小区业主适龄子女报名条件的,由幼儿园即时录入报名系统及打印《报名信息采集表》,由到场的监护人(受委托人)核定幼儿相关报名信息并签名确认;对不符合条件的,幼儿园应及时告知幼儿家长,不予受理,并指导幼儿家长报名参加区教育部门办的其他幼儿园电脑摇号或报名其他类型幼儿园。
②2022年4月19日幼儿园在面向社会的园公示栏、园网站公布受理报名名单。
(4)确定录取或参加小区配套幼儿园摇号名单
如小区业主适龄子女报名人数小于或等于幼儿园招生计划数,4月25日前,由幼儿园通知监护人(或委托人)到园签名确认是否同意入读该园,一经确认同意即表示放弃参加区教育部门办的其他幼儿园的电脑摇号,逾期不签名确认的视为不同意入读该园;如小区业主适龄子女报名人数大于幼儿园招生计划数,4月25日前,由幼儿园通知监护人(或委托人)到园签名确认是否参加幼儿园小区业主适龄幼儿的电脑摇号,逾期不签名确认的视为不参加该园小区业主适龄幼儿的电脑摇号。
2.区教育部门办非小区配套幼儿园招生办法
(1)公告及报名时间
①2022年4月29日由各幼儿园对外公布幼儿园招生简章。
②2022年4月29日在“广州市越秀区教育专栏” (http://www.yuexiu.gov.cn/jyj/)公布2022年区教育部门办幼儿园面向社会的电脑摇号计划数。
③网上报名时间:由2022年5月9日上午8:30开始至5月11日下午17:30截止,逾期不再受理。
(2)网上报名方式
①符合报名条件的适龄幼儿家长,在上述规定的网上报名时间内,通过登录“越秀区教育部门办幼儿园招生网上报名系统”(https://yeybm.gzyxedu.net),填写幼儿及监护人基本信息和电脑摇号报名志愿,进行实名制注册后完成网上报名。不具备网上报名条件的家庭,其父/母或其他法定监护人可到拟报名的幼儿园提出申请,由幼儿园提供网上报名服务。
②网上报名只能填报1个志愿。双胞胎(多胞胎)参加区教育部门办幼儿园电脑摇号可在以下A、B两种方式中任选其一,一经选定不得更改。
A.一号摇号,同园录取
符合报名资格的双胞胎(多胞胎)网上报名时只填报一张报名表、一个幼儿资料,并登记双胞胎(多胞胎)姓名及身份证号等信息,生成一个随机号码参加电脑摇号,一经录取,在幼儿园审核后可办理同园入读手续,相应招生名额在幼儿园原招生计划数中产生。对家长分别用双胞胎(多胞胎)的不同名字多次进行网上报名并进入拟录取名单的,将取消录取资格。
B.多号摇号,按实录取
符合报名资格的双胞胎(多胞胎)网上报名时要分别填报两(多)张报名表、两(多)个幼儿资料,分别生成两(多)个随机号码参加电脑摇号,按摇号实际结果入园。
在电脑摇号前已被越秀区教育部门办小区配套幼儿园确认录取的幼儿,不再参加区属其他教育部门办幼儿园电脑摇号报名。越秀区教育部门办小区配套幼儿园须在网上报名开始前登录“越秀区教育部门办幼儿园招生网上报名系统”(https://yeybm.gzyxedu.net)上报已被本园录取的幼儿名单及身份证号。
报名完成后,每名幼儿将获得一个报名编号,报名编号仅作为幼儿报名标识,与电脑摇号录取无关。
(三)实施电脑摇号
1. 5月13日上午9:30,由区教育局对截止时间前的网上报名数据进行备份,随即启动电脑摇号程序,当场显示拟录取幼儿名单。电脑摇号的全程将由公证处进行现场公证,并于当天下午在“越秀区教育部门办幼儿园招生网上报名系统”供幼儿父/母或其他法定监护人查询摇号结果。
2.电脑摇号录取过程
(1)现场导入所有幼儿基本信息和报名志愿信息至摇号专用电脑。
(2)随机号码采用随机数生成算法设计的程序产生。
(3)对已填报区教育部门办幼儿园的所有幼儿分别赋予1个随机号码。电脑将填报每1所区教育部门办幼儿园志愿的所有幼儿的随机号码按从小到大顺序排列产生排位序号。按照排位序号从小到大依次生成拟录取名单,直至完成区教育部门办幼儿园招生计划。
(四)审核资格
1.2022年5月14日至18日,由幼儿园现场打印《越秀区教育部门办幼儿园报名表》,通知拟录取幼儿的父/母或其他法定监护人(1人)在规定时间内,携带拟录取幼儿的出生证、户口簿、保健手册、预防接种证,幼儿的父/母或其他法定监护人身份证等证件原件及幼儿园要求提供的有关资料,前往拟录取幼儿园进行现场资格审核并登记。逾期不办理资格审核和登记的,一律视为放弃其录取资格。
2.2022年5月19日至20日,幼儿园对经资格审核发现不符合报名条件、提供虚假资料或佐证材料不齐全且未按时补齐的,以及未在规定时间内前往录取幼儿园办理现场资格审核的,一律取消其录取资格。
资格审核期间产生的空缺名额按电脑摇号序号从小到大由后续幼儿依次递补。幼儿园负责通知后续摇号序号的幼儿家长,于资格审核及补录期间进行递补录取资格的现场审核和登记,直至额满为止。
(五)公示录取名单
2022年5月21日至5月27日,审核登记结束后的最终录取名单由各幼儿园打印并在面向社会的园公示栏公示一周。
2022年6月中下旬,被录取的幼儿家长按幼儿园的通知要求做好幼儿体检并办理注册手续(具体时间以幼儿园通知为准)。
六、工作要求
(一)幼儿园要根据有关文件精神,及时向社会公布招生入园信息,为幼儿家长提供咨询指导和服务,切实做好招生宣传、政策指引、资格审核和注册入园等日常组织和招生工作。
(二)幼儿园要建立和完善招生入学工作的公示制度和社会监督制度,加强招生工作的监控和管理,确保区属教育部门办幼儿园招生的严肃性和公正性。
(三)幼儿园在进行现场资料审核前,须提前通过电话、短信通知幼儿监护人具体的资料审核时间、地点、资料的要求和相关提醒等,务必明确一个家庭只能由一位监护人到现场进行报名和审核资料,该监护人须按当时的疫情防控要求分期分批错峰进园。同时,现场审核的期间,各园要注意做好场所的消毒等防控工作。
(四)幼儿监护人须在规定的时间携带相关资料到幼儿园进行资料审核,且对所提供的报名信息和审核资料真实性负责。逾期不办理资格审核或未注册登记的,一律视为放弃其录取资格。资格审核不通过或发现弄虚作假的,一律取消其录取资格。
此方案的解释权归越秀区教育局。
具体政策全文查看:http://www.yuexiu.gov.cn/attachment/7/7079/7079515/8173889.pdf





