➤北京龙泉镇中门寺南坡二区社区退役军人优待证申领指南
一、对象范围
(一)建档立卡登记对象
1.退役干部:包括移交政府安置的军队离休退休干部、军队转业干部、现役干部转改文职人员、复员干部、逐月领取退役金的退役军官。
2.退役士兵:包括移交政府安置的退休士官、以安排工作方式安置的退役士兵、以自主就业方式安置的退役士兵、国家供养的退役士兵、逐月领取退役金的退役军士。
3.复员军人:包括在乡退伍红军老战士、在乡西路红军老战士、红军失散人员、其他复员军人。
4.其他:包括带病回乡退伍军人、残疾军人、伤残民兵民工、伤残人民警察、伤残预备役人员、因公伤残人员、烈士遗属、因公牺牲军人遗属、病故军人遗属、无军籍离退休退职职工等人员。
(二)优待证申领对象
在申请优待证前应先进行建档立卡,已进行过信息采集的,可在信息采集基础上补充完善相关信息后建档立卡。
1.退役军人:指从中国人民解放军依法退出现役的军官、军士和义务兵等人员(《退役军人保障法》第二条)。
中国人民武装警察部队依法退出现役的警官、警士和义务兵等人员也符合申领条件(《退役军人、其他优抚对象优待证管理办法(试行)》第五十一条)。
2.烈士、因公牺牲军人、病故军人遗属:指烈士、因公牺牲军人、病故军人的配偶、父母(抚养人)、子女,以及由其承担抚养义务的兄弟姐妹(《退役军人、其他优抚对象优待证管理办法(试行)》第四十九条)。
除上述2类对象以外的建档立卡人员,只建档立卡,不申领优待证。
3.特别注意:符合优待证申领基本条件的申请人有下列情形之一的,审核不予通过:服役期间被部队除名、开除军籍的;处于剥夺政治权利期限内的;处于服刑、羁押、通缉期间的。
申请人受过刑事处罚、被开除中国共产党党籍、被开除公职或存在严重影响身份荣誉的其他情形的,由市退役军人事务局综合考虑相关因素进行审核,审核情况报退役军人事务部备案。
二、办理时间、地点
办理时间:2022年4月6日起开始办理 工作日:早9点30分-晚16点30分
地点:中门寺南坡二区退役军人服务站(停车楼二层居委会203室)
温馨提示:此退役军人优待证办理建议可到户籍所在地的村或社区办理,常住地也可办理
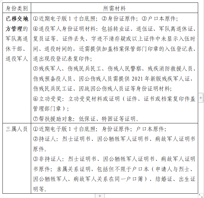
三、所需材料
(一)建档立卡、申请优待证所需材料
1.电子版1寸照:
近期1寸正面免冠白底彩色证件照片电子版,像素规格为352(宽)*440(高),JPEG格式,分辨率300DPI,大小为20K-50K,无边框,头部占图像尺寸2/3左右。人脸位置居中,24位RGB真彩色,背景为纯白色。照片不要使用制服照,包含以前的军装照、现在的警察、消防等的制服照。
2.委托他人申请(登记)所需材料(原件):
除提交申请人所需提供的材料外,还需提供受托人的身份证及书面委托书原件。
3.监护人代为申请(登记)所需材料(原件):
无民事行为能力或限制民事行为能力人,需由监护人提出申请。除提交申请人所需提供的材料外,还需提供监护人身份证及监护证明,包括但不限于:户口簿、监护关系公证书、出生医学证明,或者被监护人所在单位、居住地的社区(村)居委会或者人民法院指定监护人的证明材料。
4.对本市户籍相关证件材料丢失或无档案记载、无法证明退役军人、其他优抚对象身份申请优待证的,需本人提交熟悉情况的村(居)委会等基层组织出具的相关材料,由户籍所在地退役军人事务部门负责与人武、公安等部门核实信息后审核办理;非本市户籍的不予受理。
(二)非本市户籍人员申领优待证所需材料
除上述材料外,需提供:
1.公安部门制发的居住证。
2.有工作单位的,还需由工作单位人事部门出具情况说明;
无工作单位的,需本人签署无违法犯罪记录承诺书,并配合提供政府函询联系地址、电话等信息。
以上图源为:龙泉镇中门寺南坡二区社区
四、注意事项
(一)为做好疫情防控工作,请服务对象提前准备齐材料后到南坡二区居委会办理,来之前可致电:69855297 预约办理时间,避免人员聚集扎堆。
(二)请服务对象按要求提前准备并如实、完整、准确填写相关材料。对于申请人档案材料缺失或不全,无法确认其身份的,暂缓审核,待申请高峰过后,再结合本人提供的情况说明以及信息比对、走访调查等多方面情况综合判定。
(三)由于系统对电子照片要求很高,请申请人务必按要求提供符合规格的电子照片,避免造成无法上传的情况,延误办理。
(四)鉴于建档立卡需要采集的个人信息项目较多,请大家提前按照要求准备好资料,尤其是所需照片请按照要求提供,如办理时间过长请服务对象耐心配合。





