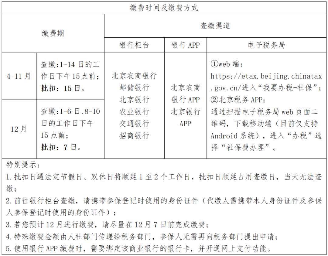
➤2022北京城乡居民养老保险缴费时间及方式
图源为:首都之窗
延伸阅读:北京城乡居民养老保险调整标准
①2020年12月31日前领取城乡居民基本养老保险基础养老金及享受老年保障福利养老金人员,自2021年1月1日起调整城乡居民养老保障待遇标准,每人每月增加30元。
②2021年1月1日起符合按月领取城乡居民基本养老保险基础养老金待遇的人员,基础养老金标准为每人每月850元;申请老年保障的人员福利养老金标准为每人每月765元。
③已经领取老年保障福利养老金的人员,其中每人每月200元的福利养老金暂不计入享受最低生活保障待遇人员家庭收入核定。
>>





