东莞市将采取分片区启动的方式铺开电动自行车上牌工作。2022年1月1日起率先在城区片(南城、莞城、东城、万江、高埗、石碣)设置35个服务点,启动电动自行车登记业务。
第一步:网上预约
东莞电动车上牌登记入口:点击进入
登录“东莞交警”微信公众号,点击“业务办理”选择“电动自行车服务”模块,进入“电动自行车上牌登记”然后进行实名认证,按照提示录入并上传个人及车辆信息。
随后,在系统生成的《电动自行车业务申请表》选择相关事项后电子签名确认,申请临时号牌的还需阅读并知晓电子版《告知书》上内容,在提示处打勾以示确认,然后提交申请,等待后台审核(后台工作人员将根据号牌供应量分批审核,请车主耐心等待审核通知)
审核通过后,由系统推送微信通知信息,点击通知信息,系统跳转到预约验车界面,选择预约办理时间、地点及牌证领取方式。
第二步:上牌点上牌
携带身份证、车辆发票以及车辆的合格证和电动自行车,按预约时间到达预约的登记上牌点,由工作人员对车辆进行查验,查验合格后,车主在线缴纳牌证工本费(如选择牌证邮寄送达还需支付寄递邮费),然后选号。(“新国标”车通过“5选1”的方式确定号牌号码,违标车申请临时号牌的则由系统随机确定临时号牌号码)。
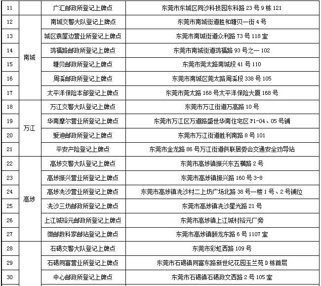
东莞市城区片区电动自行车登记上牌网点详细地址:
第三步:领取牌照
查验完成后,车主可以选择邮寄或自取的方式领取牌证,如选择邮寄服务的由邮政人员将行驶证及号牌送达,并安装号牌;如选择自取的,车主在接收到可领取牌证的信息通知后到原登记上牌点领取行驶证及号牌,并由自取点工作人员安装号牌。





