【办理条件】
符合条件的外国人
【办理材料】
1、外国护照或外国人永久居留证。
2、社保卡相片回执。
备注:请申领人关注“广州人社”微信公众号,通过公众号的“社保通>社会保障卡>社保卡相片上传>代他人上传和查询”栏目选择正确的国家/地区和证件类型,并录入证件号码、姓名等信息后上传1张白底小一寸彩色证件电子相片(格式需为标准的JPG/JPEG格式,大小建议在20-200K内),社保卡经办管理机构将在1个至5个工作日内短信通知审核结果,审核通过的便可获得相片回执号。申领人到网点现场申领时告知工作人员该相片回执号即可。
【办理流程】
第一步:提前申领前准备材料。
第二步:到银行网点现场申领。
1.16周岁以上的成年人:由申领人本人凭有效身份证件原件到意向服务银行的社保卡网点办理,或委托年满18周岁人员凭申领人的有效身份证件原件、代办人的有效身份证件原件办理。
2.16周岁以下的未成年人:由法定监护人凭申领人的有效身份证件原件、代办人的有效身份证件原件、可证明法定监护关系的材料到意向服务银行的社保卡网点办理。
3.学校代办申领:学校统一为学生办理社保卡申领的,可联系意向服务银行上门开展申领登记。
特别提醒:
1.广州市目前可受理社保卡申领的服务银行包括:中国工商银行、中国农业银行、中国银行、中国建设银行、交通银行、中国邮政储蓄银行、中国光大银行、招商银行、广发银行、广州银行、广州农商银行11家银行。(可戳这里查看各服务银行的网点信息)
2.因系统升级改造,广州农商银行暂无法为持有港澳居民居住证、台湾居民居住证人员办理社保卡申领、补换卡业务。
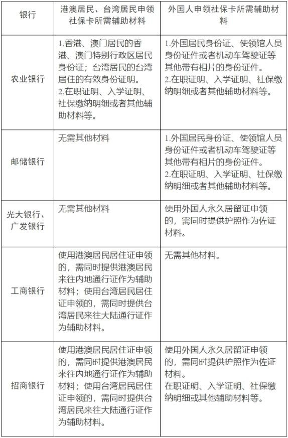
3.申领农业银行、邮储银行、光大银行、广发银行、工商银行、招商银行社保卡的,除提供相片和有效身份证件外,还需提供以下辅助材料:
3.如曾经使用大陆居民身份证申领了社保卡但现身份为外国人,如需社保卡卡面信息与现身份信息保持一致,请申领人前往原社保卡(即凭大陆居民身份证申领的社保卡)卡面所示服务银行,主动如实告知本人身份信息变更情况,办理社保卡卡面资料变更和换卡业务,而不是重新申领社保卡。
第三步:领卡和设置密码
关于领卡
1.16周岁以上的成年人:由申领人本人凭有效身份证件原件领卡。
2.16周岁以下的未成年人:由法定监护人凭申领人的有效身份证件原件、代办人的有效身份证件原件、可证明法定监护关系的材料领卡。
3.学校代办申领:学校统一为学生办理社保卡申领的,可联系意向银行沟通上门发卡事宜。
关于设置密码
在银行网点领卡时同步设置社保卡的金融账户密码、医保个人账户密码和社保密码(也叫卡PIN码、脱机密码)。





