贵阳市公安交通管理局
关于恢复驾驶人满分和审验教育现场学习的公告
尊敬的驾驶人朋友:
按照公安部交管局、省公安厅交警总队下发的《关于做好有序恢复交管窗口服务工作的通知》文件要求,结合贵阳市的疫情防控工作情况,贵阳市公安交通管理局决定从即日起,恢复全市驾驶人满分和审验教育现场学习业务办理工作。请来办理业务的群众做好自身防疫措施、佩戴好口罩,并配合窗口工作人员做好相关防疫工作。
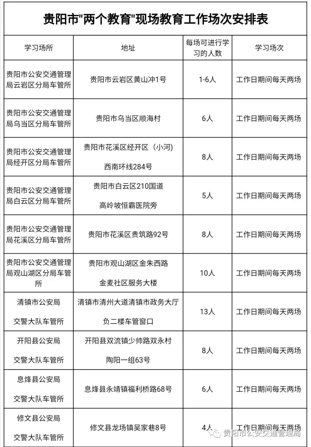
为减少人员聚集,根据全市各“两个教育”学习场地的实际情况,贵阳市公安交通管理局对每场参加教育学习的人数进行了限定(具体场次、人数详见附件),建议参加“两个教育”现场学习的驾驶人先通过交通安全综合服务管理平台或交管12123手机APP进行网上预约后,再到贵阳市公安交通管理局各分局(大队)参加现场学习。
另外,参加审验教育的驾驶人(一个记分周期记分9分以下)可通过交通安全综合服务管理平台或交管12123手机APP进行网络学习和办理自助驾驶证审验业务申请。
贵阳市公安交通管理局
2020年3月17日
附:贵阳市“两个教育”现场教育工作场次安排表





