2022年厦门核酸检测免费(愿检尽检!)
➤免费人群:所有人群均免费!需要注意的是,黄码人员需要到指定机构做核酸
➤核酸检测材料:现场出示“福建健康码”或“预登记码”核酸检测,预登记码:点击申请
点击查看:
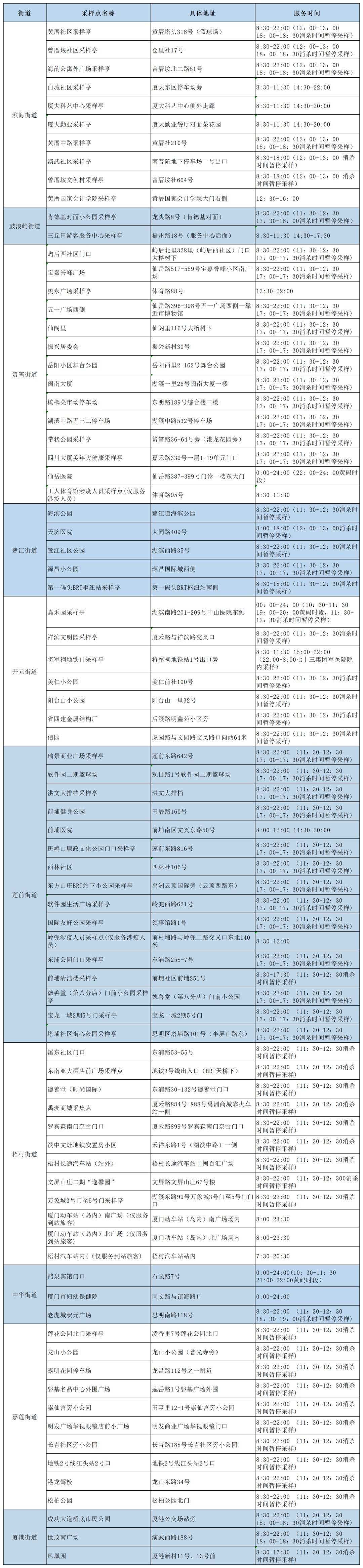
12月5日厦门免费核酸采样点汇总
思明区(点击可看大图)
12月5日流动便民核酸采样点汇总表
湖里区(点击可看大图)
集美区(点击可看大图)
海沧区(点击可看大图)
同安区(点击可看大图)
采样点位及时间仅供参考,具体以镇(街)、村(社区)通知为准
翔安区(点击可看大图)
翔安区便民核酸采样点
翔安区医院核酸采样点





