一.办理方式:
线下办事窗口办理(附后文)
二.办理步骤:
1.办理人携带材料进行业务办理申请(线上或线下)
2.申请通过后即可在线下窗口持所需材料进行业务办理
三.业务办理申请:
1.线下申请方式:
携带相关办理材料至线下办事网点进行申请即可(申请表附文末)
2.线上申请方式
山东省统一政务服务平台:点击进入
(1)在搜索栏搜索居住落户
图源:山东省统一政务服务平台
(2)点击全程网办进行办理申请
图源:山东省统一政务服务平台
(3)填写并上传资料后点击下一步即可
图源:山东省统一政务服务平台
四.办理所需材料:
1.居民户口簿;
2.居民身份证;
3.房屋产权证,或不动产权证,或房管部门出具的房屋登记信息材料;
4.随迁人员亲属关系材料。
五.办理程序:
办理人申请业务办理——申请通过后持相关材料到线下进行办理——材料审核通过完成办理
六.办理费用:
无需费用
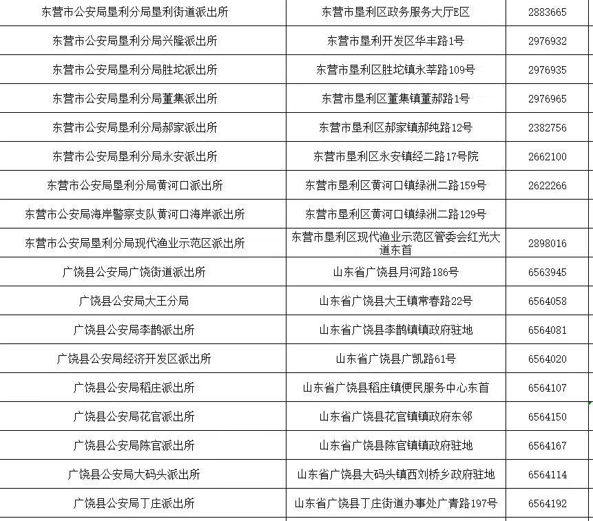
七.业务办理点:

图源:东营公安

图源:东营公安

图源:东营公安
八.业务办理时长:
省内当场办结,省外当场发放准迁证
九.办理咨询电话:
1.0546-8926337
2.0546-8926352
3.0546-8926326
4.0546-8926376
5.0546-8926276
6.0546-8926287
7.0546-8926254
十.申请表下载
业务办理申请表:点击下载
拓展
1.材料中提到的亲属关系证明,是指有关国家主管部门出具的出生医学证明、收养证明、居民户口簿等法定证件和司法文书以及记载并能够准确体现近亲属关系的人事档案及相关公证等。
2.可通过信息网络核查、户籍登记已记载或部门间并联、串联审核确认的,不用再提交。





