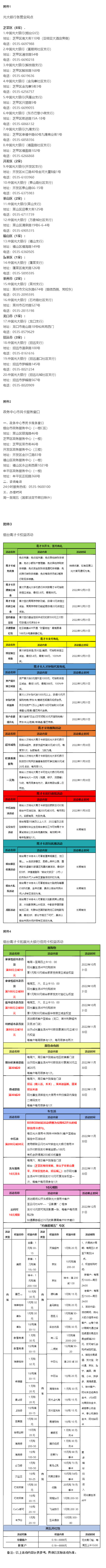
根据烟台市委人才工作领导小组办公会发布的办理指南:
为深入贯彻落实青年人才“百千万”集聚计划和“就选烟台·青春无忧”青年人才专项招引行动部署安排,营造良好的人才服务生态,烟台市人才科创发展集团携手光大银行烟台分行联合推出“烟台青才卡”,为全市青年人才提供“食、住、行、游、娱、购”等全方位优惠便利服务。
优惠措施
持“烟台青才卡”,可享受烟台市民卡、光大银行储蓄卡、烟台市民休闲护照以及山东银联、烟台市高层次人才服务联盟提供的各类优惠便利服务。
1.“烟台青才卡”持卡人,可刷卡乘坐烟台市公交集团公司运营的常规公交线路公交车(不含旅游公交、定制公交及联营的城际客运班车等)。其中E类及以上人才或自2022年起在烟台市行政区域内就业(创业)的驻烟高校大专以上学历应届毕业生,可刷卡免费乘坐3年公交车。
2.“烟台青才卡”持卡人,可享有光大银行推出的首批由522家商户提供的“大礼包”(附件3),涵盖“食、住、行、游、娱、购”6大类27项服务权益,后续将逐步进行丰富完善。
3.“烟台青才卡”持卡人,可申请光大银行专属信用卡——耀卡、UP无界卡。耀卡申领对象为30周(含)以下青年人才,UP无界卡申领对象为30周岁以上青年人才。申领以上卡种可获得光大银行提供的首刷大礼包,并可参与由539家商户提供的信用卡“尊享礼”(附件4),包括半价餐饮美食、购物满减、加油满减、10元洗车、10元观影、约惠星期五等6大类54项服务权益。
4.“烟台青才卡”持卡人,可享有烟台市民休闲护照涉及的景区、游船、住宿、交通、购物、文娱等61家优惠服务单位,提供的平均5折、最低2折大幅度优惠。
5.“烟台青才卡”持卡人,可享受山东银联结合年度活动提供的专享大礼包、烟台高层次人才服务联盟提供的各类人才服务。





