社会保险费欠费补缴申报
办理条件:(一)准予批准的条件:
1.申请单位正常参保缴费;
2.补缴人员有参保记录;
3.符合社会保险费补缴规定并提出申请。
(二)不予批准的情形:
未在我市各级社保机构注册等,不符合社会保险费补缴规定的单位
办理材料

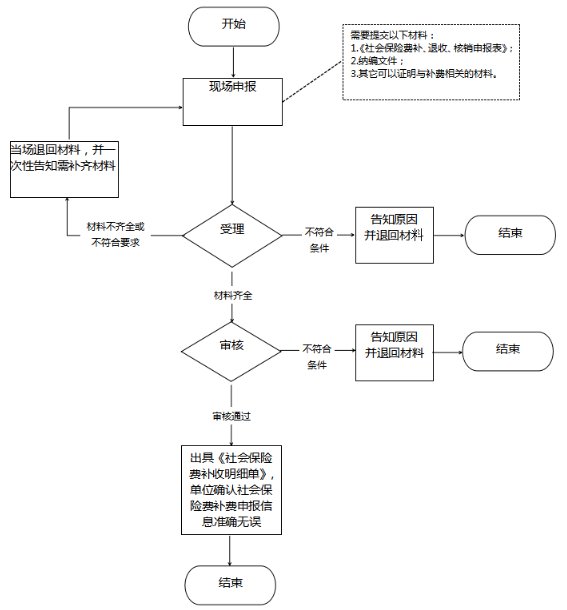
办理流程

机关事业单位职工社会保险费断缴补缴申报
办理条件:(一)准予批准的条件:
1.申请单位正常参保缴费;
2.补缴人员有参保记录;
3.符合社会保险费补缴规定并提出申请。
(二)不予批准的情形:
未在我市各级社保机构注册等,不符合社会保险费补缴规定的单位。
办理材料

办理流程





