开通时间:
自2021年3月8日起宿州市全面开通长三角区域跨省户口迁移一网通办业务
如何申请:
新功能开通后,安徽、江苏、上海、浙江的户籍居民仅需在迁入地公安机关申请跨省户口迁移时选择“跨省户口网上迁移”服务,待审批同意后,迁入地公安机关将通过人口业务系统直接发起网上迁移服务,生成准迁证电子信息并推送至申请人户籍地公安机关进行核验。核验无误后,申请人户籍地公安机关将直接办理户籍迁出手续,并在系统内生成迁移证电子信息,迁入地公安机关在收到匹配的迁移证数据后,便可通知申请人持相关材料直接到场办理落户手续。这样整个流程申请人前往公安机关的次数减少到2次,且不必再往返于迁入迁出地。
办理流程:
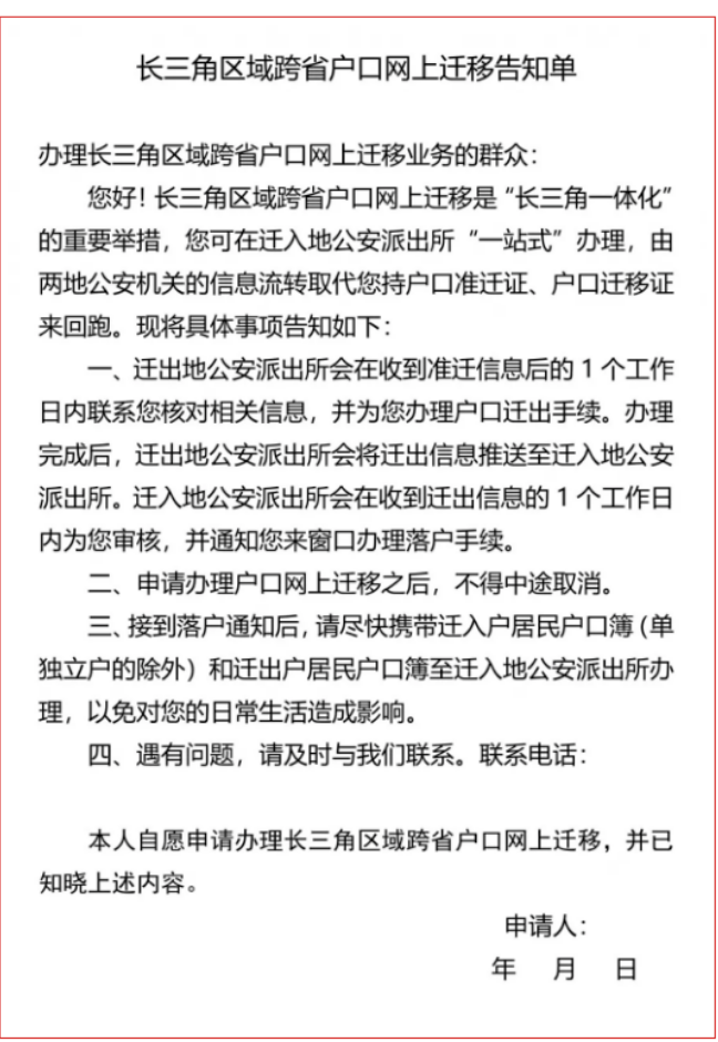
(一)提交申请
申请人到迁入地派出所(户办大厅)提交与迁移事由相关的证明材料申请落户时,可自愿选择“跨省户口网上迁移”服务,签订《长三角区域跨省户口网上迁移告知单》。
(二)准予迁入
经迁入地公安机关审核同意迁入,由迁入地人口业务系统生成户口准迁证电子信息。
(三)迁出注销
迁出地公安机关在接到户口准迁证电子信息之日起1个工作日内,将联系申请人核实户口迁移具体情况,确认无误后留存备案信息,办理户口迁移迁出手续,在迁出地人口业务系统中生成户口迁移证电子信息。
(四)办理迁入
迁入地公安派出所(户办大厅)在接到户口迁移证电子信息之日起1个工作日内,核实确认无误后,通知申请人办理落户。
注意事项
(一)申请人申请办理户口网上迁移后,不得中途取消。
(二)接到落户通知后,申请人要尽快携带迁入户居民户口簿(单独立户除外)和迁出户居民户口簿到迁入地公安派出所(户办大厅)办理,以免影响日常生活。
图源:平安宿州





