普通门诊统筹报销
普通门诊报销政策,起付标准为每人每次10元,报销比例60%,每人每年度累计报销不超过100元。跨年度不结转。主要就诊范围为:二级公立医疗机构、乡镇卫生院、社区卫生服务中心和符合条件的村卫生所和社区卫生服务站。
门诊特殊病补偿
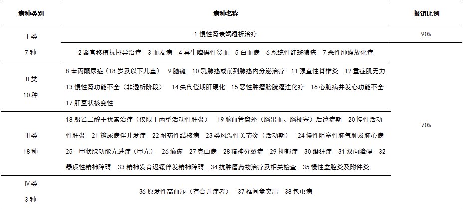
特殊疾病长期门诊病种(4类38种)
以上38特殊病种纳入城乡居民基本医疗保险长期门诊病种报销范围,相关病种的门诊检查费、治疗费、药品费和其他符合要求的费用纳入基本医保报销,申报长期门诊后患者需签订定点医疗机构并打印《兰州市城乡居民基本医疗保险特殊疾病长期门诊治疗审批单》,否则将无法报销。
住院医疗费报销政策
患者在一个参保年度内多次住院,从第二次住院起,起付标准(原级别标准)依次递减20%,但递减不得低于原标准的50%。
分级诊疗病种不设起付线,执行定额报销,患者住院自付部分不得超过规定限额,但需严格执行转诊转院制度,对于未经转诊或越级转诊治疗后所产生的医疗费用基本医保不予报销;51种重大疾病不设起付线,在累计住院费用不超过限额的情况下,单次住院合规费用按照70%报销。





