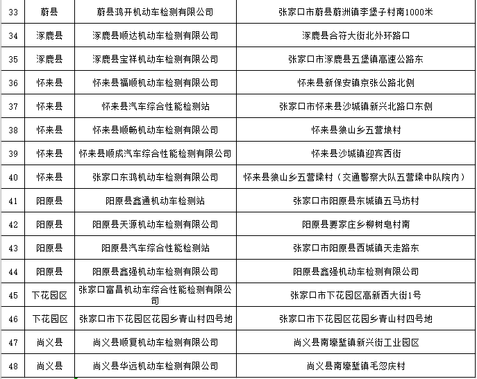
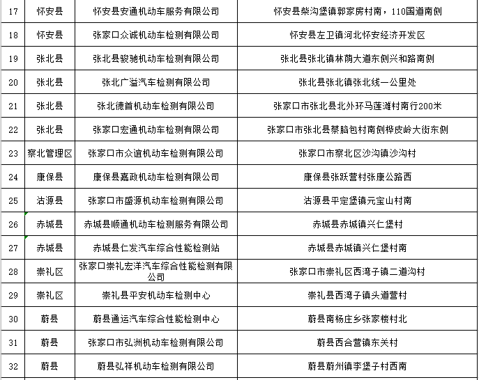
张家口市机动车检测机构名单
为有效缓解机动车检测扎堆办理现象,最大限度的方便群众,张家口交警建议广大车主,可根据自身情况,在车检到期前三个月合理安排检验车辆,错峰、就近办理!
拓展阅读
6月10日,省公安厅交通管理局网站发布消息,明确提出取消二手车限迁政策
按照国务院、河北省政府、省公安厅有关要求,为进一步促进二手车流通,营造良好的营商环境,对外省转入的小型非营运二手车,凡符合国五排放标准的均可办理转入手续。对其他类型车辆及省内流通的二手车仍执行河北省原二手车流通政策。
同时,公安交管部门持续推进二手车登记“跨省办”“网上办”“便捷办”,车主在迁入地、迁出地均可办理车辆交易登记,实行二手车档案资料电子化网上转递,鼓励引导群众通过“交管12123”办理车辆转籍,最大限度便利二手车交易。





