国务院同意在辽宁省、山东省、广东省、重庆市、四川省实施结婚登记和离婚登记“跨省通办”试点,在江苏省、河南省、湖北省武汉市、陕西省西安市实施结婚登记“跨省通办”试点。在试点地区,相应暂时调整实施《婚姻登记条例》第四条第一款、第十条第一款的有关规定(目录附后)。试点期限为2年,自2021年6月1日起至2023年5月31日止。
✿试点地区
结婚登记和离婚登记:辽宁省、山东省、广东省、重庆市、四川省
结婚登记:江苏省、河南省、湖北省武汉市、陕西省西安市
✿婚姻登记办理地点
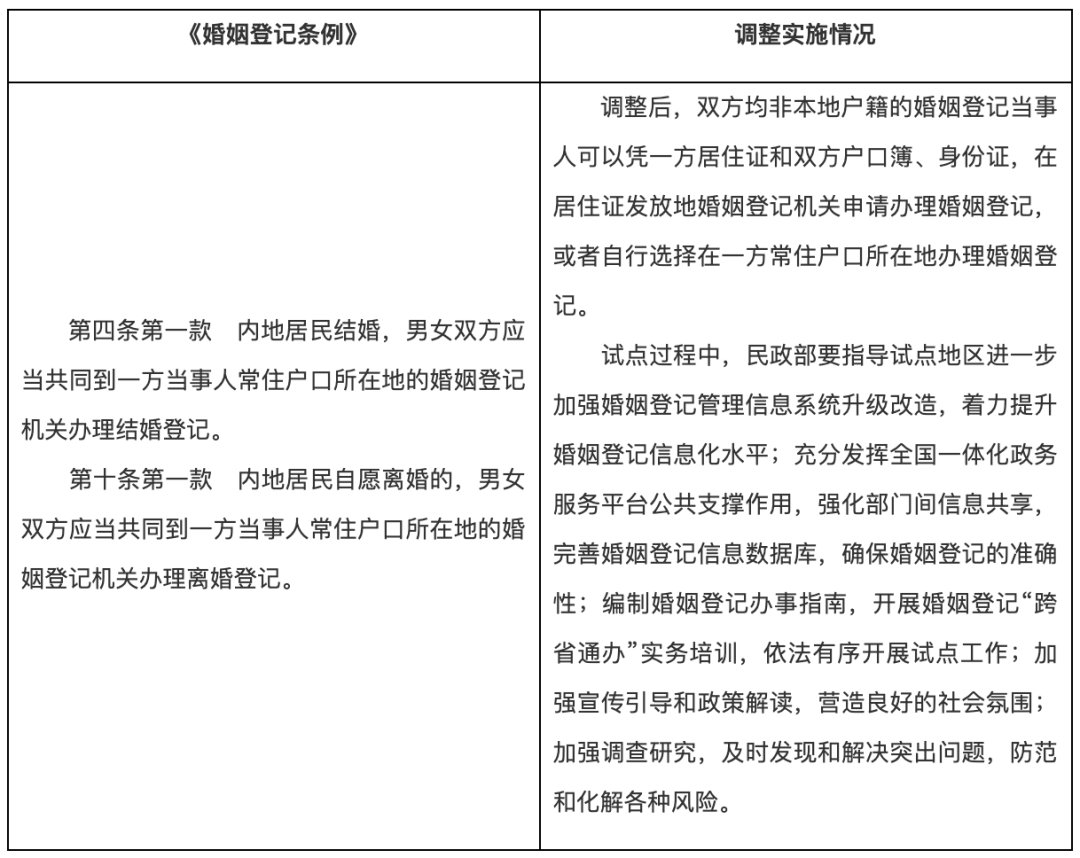
现行政策:到一方当事人常住户口所在地的婚姻登记机关办理
试点政策:在居住证发放地婚姻登记机关申请办理婚姻登记,或者自行选择在一方常住户口所在地办理
国务院决定在内地居民婚姻登记“跨省通办”试点地区
暂时调整实施《婚姻登记条例》有关规定目录





