《福建省普通高校专升本招考类别和考试说明》公布
为做好我省普通高等学校专升本考试招生工作,更好地适应经济社会发展对人才培养的需要,提高人才选拔质量,省教育厅对福建省普通高校专升本考试招考类别和考试科目进行了调整,并组织编写《福建省普通高校专升本考试说明》,现予以公布。
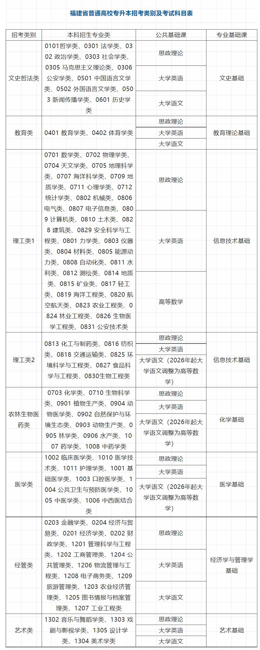
自2023年起,我省专升本考试按调整后的《福建省普通高校专升本招考类别及考试科目表》执行,《福建省普通高校专升本考试说明》(点击查看)作为考试招生的命题依据。
注:1.本科招生专业类所包含的专业可参考教育部《普通高等学校本科专业目录(2020 版)》。
2.我省普通高校专升本考试具体招生专业、招生计划以省教育考试院当年公布为准。
3.2026年起调整的考试科目从2023年入学,2026年毕业的考生开始执行。
4.2026年起,理工类1和理工类2合并为理工类。





