政策内容:依据《中华人民共和国社会保险法》《工伤保险条例》《工伤认定办法》有关规定,对因工作遭受事故伤害或者患职业病的职工、灵活就业人员进行工伤认定。
申报程序:
(1)用人单位申请的,职工发生事故伤害或者按照职业病防治法规定被诊断、鉴定为职业病,所在单位应当自事故伤害发生之日或者被诊断、鉴定为职业病之日起30日内,向社会保险行政部门提出工伤认定申请。遇有特殊情况,经报社会保险行政部门同意,申请时限可以适当延长;
工伤职工或者其近亲属、工会组织申请的,用人单位未按规定提出工伤认定申请的,工伤职工或者其近亲属、工会组织在事故伤害发生之日或者被诊断、鉴定为职业病之日起1年内,可以直接向用人单位所在地社会保险行政部门提出工伤认定申请。
(2)工作人员进行调查核实,对工伤事故事实进行确认。
(3)根据调查结果和法律法规作出认定结论,送达双方当事人。
申请材料:
(1)《工伤认定申请表》,同时提交受伤害职工身份证明。
(2)与用人单位存在劳动关系(包括事实劳动关系)或者人事关系的证明。
(3)医疗诊断证明(诊断证明书、初诊病历、影像检查结论等)或者职业病诊断证明书(或职业病诊断鉴定书)。
(4)(选择)工伤事故调查报告和证人证言(作为调查阶段需提交的证据材料可以在申请时提交,有利于工伤事实确认,不提供不影响受理。工伤事故调查报告单位申请时提交)
(5)有下列情形之一的,还应当分别提交相应证据:
①职工死亡的,提交死亡证明;
②在工作时间和工作场所内,因履行工作职责受到暴力等意外伤害的,提交公安部门的证明或者其他相关证明;
③因工外出期间,由于工作原因受到伤害或者发生事故下落不明的,提交公安部门的证明或者相关部门的证明;
④在上下班途中,受到非本人主要责任的交通事故或者城市轨道交通、客运轮渡、火车事故伤害的,提交公安机关交通管理部门或者其他相关部门的证明;
⑤在工作时间和工作岗位,突发疾病死亡或者在48小时之内抢救无效死亡的,提交医疗机构的抢救证明;
⑥在抢险救灾等维护国家利益、公共利益活动中受到伤害的,提交民政部门或者其他相关部门的证明;
⑦属于因战、因公负伤致残的转业、复员军人,旧伤复发的,提交《革命伤残军人证》以及劳动能力鉴定机构对旧伤复发的确认。
办理渠道:
(1)市直企业职工:潍坊市政务服务中心。
(2)县市区企业职工:县市区社会保险部门。
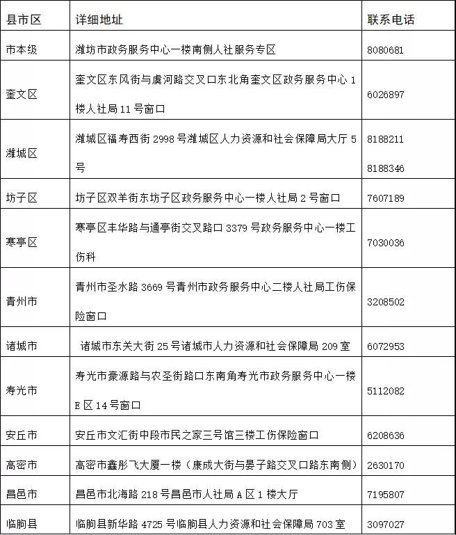
政策咨询:见附表。
联系方式:见附表。
工伤认定办理渠道及联系电话






