

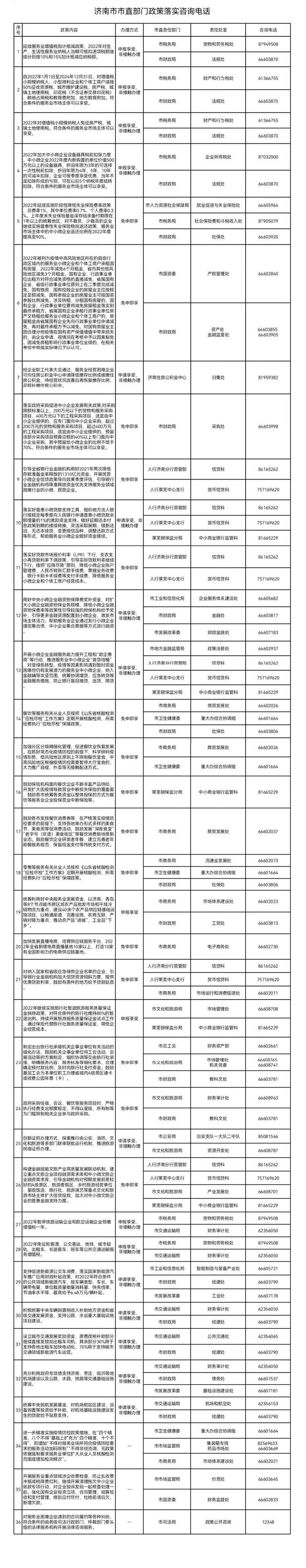
为统筹疫情防控和经济社会发展,进一步减轻市场主体负担,帮助市场主体渡过难关,济南市发布了应对疫情冲击助企纾困若干政策。市企业服务中心牵头责任部门细化政策落实措施,集成汇总形成服务指南,并发布到“泉惠企”济南市企业综合服务平台(www.quanhuiqi.cn)“助企纾困”专区。企业可登录平台点击进入查询并申报。
地方特产2022-10-24 12:09:09未知


为统筹疫情防控和经济社会发展,进一步减轻市场主体负担,帮助市场主体渡过难关,济南市发布了应对疫情冲击助企纾困若干政策。市企业服务中心牵头责任部门细化政策落实措施,集成汇总形成服务指南,并发布到“泉惠企”济南市企业综合服务平台(www.quanhuiqi.cn)“助企纾困”专区。企业可登录平台点击进入查询并申报。