新居民朋友们,第一阶段积分申请已经开始,你申请了吗?在积分申请过程中,以下几点要注意,一起带你了解一下。
1、第一阶段申请项目及时间
第一阶段开展“新居民住房租赁补贴”、“积分旅游”、“积分出行”、“积分休闲”、“积分贷”的积分申请项目,申请时间自2022年3月14日至4月8日止,不在此规定时间内申请的视为自动放弃。
2、积分入学申请什么时候开始?
“积分入学”积分申请项目目前暂未开始,具体时间另行通知,请大家通过“瑞安新居民”官方微信公众号,千万不要错过。
3、去哪里申请?
线上办理:关注“瑞安新居民”微信公众号,通过“积分申请”菜单中的“积分申请”模块在线申办,上传原始证明材料,填写《积分用途登记表》,如申请住房租赁补贴,还需填写《瑞安市新居民住房租赁补贴基本情况表》。
注意:近期国内疫情多点散发、局部暴发,为了疫情防控,请大家尽量选择线上申请。
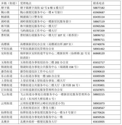
线下办理:持相关证件、材料到现居住地所在乡镇(街道)新居民服务管理机构(地址和电话如下图所示)提出申请,填写《瑞安市新居民积分制管理申请表》,如申请新居民住房租赁补贴,还需填写《瑞安市新居民住房租赁补贴基本情况表》。
4、社保怎么查询、留瑞过年及返瑞返岗主动参与核酸检测怎么获取凭证?
社保查询:
留瑞过年:
返瑞返岗主动参与核酸检测:





