一、受理起始时间
自2022年5月9日至5月27日止,不在此规定时间内申请的视为自动放弃。
二、申请项目及条件
新居民子女选择报名就读公办学校实行“居住证+积分”分批招生制度。申请子女入学积分需符合两个条件:
①其父母一方或法定监护人在积分申请时已申请取得我市有效期内《浙江省居住证》,或在瑞居住登记6个月及以上;
②其父母一方或法定监护人在我市已取得工商执照或与用人单位签订劳动合同。
三、办理途径流程
符合积分制申请条件的新居民,申请人可通过线上或线下的方式申请。
(1)线上办理:关注“瑞安新居民”微信公众号,通过“积分申请”菜单中的“积分申请”模块在线申办,按要求上传原始证明材料。
(2)线下办理:持相关证件、材料到《浙江省居住证》或居住登记地址所在乡镇(街道)新居民服务管理机构提出申请,填写《瑞安市新居民积分制管理申请表》和《瑞安市新居民子女申请积分就学基本情况表》。
四、积分享受待遇
对应教育学区在录取统筹取得积分的新居民子女后,再统筹未取得积分但符合条件的新居民子女。统筹安排依据新居民积分高低、居住和就业地址等条件,安排其子女到相应的公办学校就读。优先安排取得积分且综合积分在全市前100名的新居民子女,到温州市级办学水平二级及以上学校就读。
说明:
1.以上各项积分如出现分数相同且超出规定名额时,则以居住年限、学历、职称和在瑞社保四项分数之和高低为序。
2.市新居民服务管理领导小组办公室将公示后的积分结果数据分别提供给市教育局,由市教育局、教育学区分批统筹安排公办义务教育学校入学。
五、积分准备材料
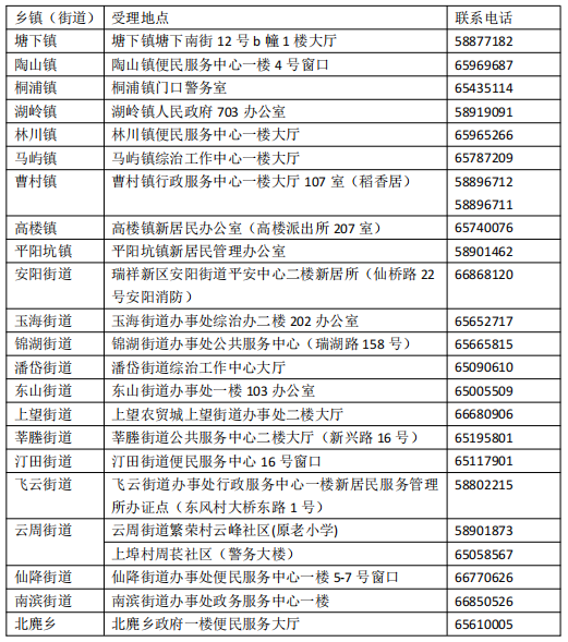
六、受理联系方式
当前疫情形势复杂,请大家尽量线上申请。
点击查看>>>
>>>
>>>
>>>





