一、提倡线上办
您可选择通过以下线上渠道,线上办理相关业务。
(一)网上办
1.您可以登录常州市医疗保障局官网http://ybj.changzhou.gov.cn/
2.点击登录“网上自助服务大厅”

3.进入服务大厅首页,按照网站操作指引选择个人登录或单位登录。
4.单位/个人首次登录的,用户在登录页面点击“马上注册”,按照操作提示完成用户注册操作。
市医疗保障局官网网上自助服务大厅
经办事项清单↓
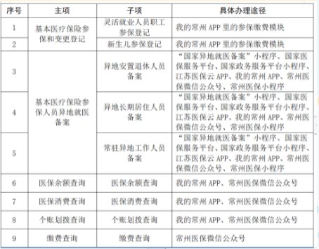
(二)掌上办
可通过“我的常州”APP、“江苏医保云”APP、“国家医保服务平台”APP等掌上渠道查询医保相关信息,包括个人账户、账户消费信息、医保经办机构、居民/职工缴费及待遇、异地就医、药品目录、诊疗项目等信息。
▲常州医保微信公众号
▲国家医保APP
▲江苏医保云APP
▲我的常州APP
下面以“常州医保”微信公众号为例:
1.扫描二维码关注“常州市医疗保障局官方微信公众号”
2.点击“掌上医保”进入掌上办事页面,根据需要查询医保信息及申请办理相关服务事宜
3.提供业务查询及业务办理事项
注:查询业务、办理事项将根据实际适时开通及调整。
医疗保障经办政务服务事项
掌上办清单↓
二、提倡邮寄办
对于一些线上不能经办的事项,提倡参保人通过邮寄的方式办理,目前市医疗保障管理服务中心共有3个事项提供邮寄办。
三、提倡预约办
经办单位和个人可通过“我的常州”APP进行预约,预约成功后按照预约时段凭预约登记人身份证进入政务服务中心办理业务。
详细教程如下:具体预约操作指南:
第一步,打开“我的常州”APP
第二步,点击下方“服务”,选择“预约办事”,进入“市政服务中心”
第三步,点进“常州市政务服务中心”
第四步,选择高频业务中“医保”
第五步,在事项名称中选择“医保综合业务”,按要求选择预约日期和预约时间,请务必按照您预约的时间段来办理业务,提前或迟到都无法享受优先办理服务哦!
第六步,点击“提交预约”,就预约成功啦,您可以在“我的”里面查看自己的预约信息(建议截图保存)或取消预约,无故爽约可能会影响您的征信哦!(预约功能每个工作日8:00-17:00开放)
第七步,预约后来现场取号请务必携带好预约人身份证,并告知取号人员,我已经线上预约医保服务咯!
再次提醒!您也可以通过“江苏政务服务”APP或“江苏政务服务网”在线预约,进入首页后找到“在线预约”进入“常州市- 市级”进行上图操作预约即可。
注意啦!!!
现场办注意事项
根据我市最新疫情防控有关部署,钟楼区政务服务中心于2022年3月14日起暂停开放。位于钟楼区政务服务中心的市医疗保障管理服务中心钟楼分中心服务窗口,暂停受理现场业务,网上业务申请照常进行,给您带来的不便,敬请谅解。钟楼区政务服务中心和现场业务恢复时间敬请关注政府通告。
市医疗保障管理中心、溧阳医保中心、金坛分中心、武进分中心、新北分中心、天宁分中心、常州经开区分中心仍可办理现场业务。
按照疫情防控要求,请前来办理医保业务的相关人员全程正确佩戴口罩,配合防疫工作,主动出示健康码、行程码等。
四、提倡咨询办
在日常生活中,您遇到医保相关政策要咨询的,您可以电话咨询相关工作人员,医保部门将根据业务类型为您咨询解答。
附全市医保经办机构主要业务
咨询电话(地址)
(一)市医保中心(常州市锦绣路2号市政务服务中心1号楼大厅)业务咨询电话
1.医保参保及转移业务:0519-86190052;
2.医疗费用零星报销、生育保险待遇支付业务:0519-86811109;
3.异地就医业务:0519-86620190;
4.门诊慢性病、特定病等医保特殊待遇业务:0519-86811097;
5.两定单位准入、医保目录等业务:0519-86615101;
6.两定单位结算业务:0519-86620283;
7.医保监管业务:0519-86614828;
8.长护险、大病保险业务:0519-86190531。
(二)各辖市(区)医保(分)中心(经办地址)咨询电话
1.溧阳医保中心(溧阳市永定路237号(原南环路65号)市医疗保障服务中心):0519-87268772,0519-87269651,0519-87186113,0519-87270829,0519-87270818;
2.金坛分中心(常州市金坛区金坛大道150号人社大楼一楼服务大厅):0519-82889630,0519-82888100,0519-82820471;
3.武进分中心(常州市武进高新区武南路518号人力资源市场二楼武进医保分中心):0519-86520092,0519-86527851;
4.新北分中心(常州市新北区红河路65号新桥大厦主楼3楼服务大厅):0519-85186781;
5.天宁分中心(常州市天宁区竹林北路256号天宁区政务服务中心):0519-69661877;
6.钟楼分中心(常州市钟楼区白杨路16号丁香苑10幢钟楼政务服务中心1楼大厅):0519-88890210;
7.经开区分中心(常州市东方东路168号常州经开区政务服务中心):19942001233。
点击查看





