领取申请表时间、地点时间:6月19—23日,共5天。
地点:县直属各小学门卫室。
学校公布时间、地点时间:6月23日。
地点:县直属各小学校门口(同时在佛冈教育网站公布)。
申请受理时间:6月24—26日上午8∶30—11∶30,下午2∶30—5∶00。
受理申请报名时间结束后,学校不再受理申请和不再接受补充提高分值的相关证明材料。
申请受理地点县直属各小学。申请人要参照县直属小学招生地段范围划分,到居住地段学校递交申请材料。
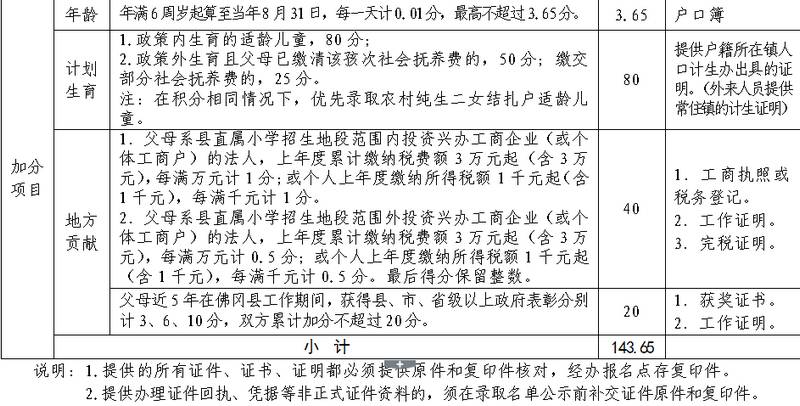
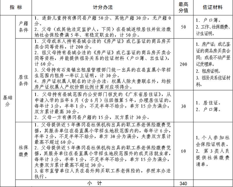
申请办法申请人到居住地段学校领取和填写《佛冈县非县城户籍适龄儿童入读县直属小学一年级申请表》,并按照《佛冈县非县城户籍适龄儿童申请入读县直属小学一年级积分指标及分值表》计算出积分,连同各项积分依据的原件及复印件,向其居住地段学校提出入学申请。
积分申请计算补充说明
(一)凡提供虚假证件、资料的,取消其积分入学的资格,回户籍所在地或其他学区注册入学;已入学的,取消其县直属小学学位。
(二)居住条件中联名的房产证按房产证权属人产权份额比例计算对应项得分。
(三)职工养老保险缴费凭据计分有效期为近5年,从申请入学的当年6月(含6月)往回推算(缴费年限已满的可提供县社保机构出具的证明,按对应项目满分计算)。
(四)省市直管单位人员在县外社保机构购买职工养老保险,其服务单位在本县范围内的,可参照计分办法执行。
申请积分公示时间:6月27—28日,共2天。公示期间如有异议,可向相关学校反映。
汇总与审核时间:6月27日—7月1日,共5天。
录取办法
(一)根据可提供的剩余学位数按积分从高到低划定入学申请分数线,确定录取人数。如出现申请入学积分多人并列积分分数线最末位的情形,则采用电脑随机派位办法确定最后录取名单及学校。
(二)在录取分数线内的对象由县教育局、学校根据申请人的积分从高到低和申请学校意愿统筹安排学校:
1.各学校按申请人意愿优先录取在本校招生范围居住的对象。
2.按积分从高到低,结合申请人可接受调整学位学校顺序与学校学位情况,调整安排入读学校。
录取名单及积分公示时间、地点时间:7月3—7日,共5天。
地点:县直属各小学。
新生报到时间
8月30日上午9∶00。逾期未办理入学手续的,视为自动放弃资格。
各小学咨询电话:
县一小:4287300;县二小:4200110;县三小:4282106;县四小:4285207;振兴小学:4288298。
县教育局监督电话:4284013,4282332。
注:新生在开学后(9月上旬)须提交《预防接种证》给学校,用于配合卫生部门查验适龄儿童预防接种情况。





