为了加快政务服务“跨省通办”,满足群众在非户籍地办理婚姻登记的需求,推进婚姻登记制度改革,增强人民群众的获得感、幸福感,国务院同意在辽宁省、山东省、广东省、重庆市、四川省实施内地居民结婚登记和离婚登记“跨省通办”试点,在江苏省、河南省、湖北省武汉市、陕西省西安市实施内地居民结婚登记“跨省通办”试点。在试点地区,将内地居民结(离)婚登记由一方当事人常住户口所在地的婚姻登记机关办理,扩大到一方当事人常住户口所在地或者经常居住地婚姻登记机关办理。试点期限为2年,自2021年6月1日起至2023年5月31日止。
【试点地区名单】
结婚登记和离婚登记:辽宁省、山东省、广东省、重庆市、四川省
结婚登记:江苏省、河南省、湖北省武汉市、陕西省西安市
【试点期限】
2年,自2021年6月1日起至2023年5月31日止。
【跨省通办方式】
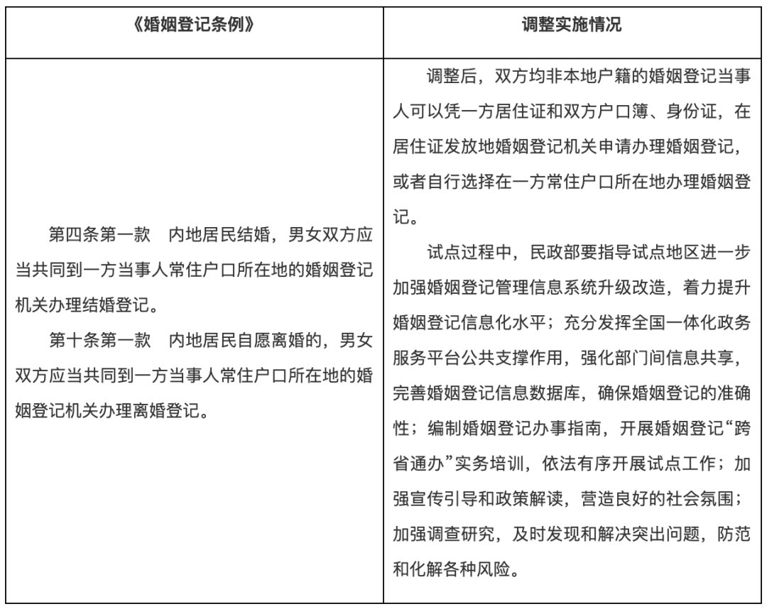
现行政策:到一方当事人常住户口所在地的婚姻登记机关办理
试点政策:在居住证发放地婚姻登记机关申请办理婚姻登记,或者自行选择在一方常住户口所在地办理
国务院决定在内地居民婚姻登记“跨省通办”试点地区
暂时调整实施《婚姻登记条例》有关规定目录





