关于2022年江门市留学归国人员创新创业项目资助申报的公告
为贯彻落实市委、市政府关于实施“人才倍增”工程工作部署,大力鼓励留学归国人员在江门创新创业,根据《关于进一步集聚新时代人才建设人才强市的意见》(江府〔2019〕1 号)和《江门市留学归国人员创新创业项目资助办法》(江人社发〔2021〕250 号)精神,现就2022 年江门市留学归国人员创新创业项目资助申报工作公告如下:
一、申报条件
(一)申报人条件要求。申报人为在国(境)外学习并取得国家承认的国(境)外学士以上学位或在国内取得本科以上学历和学士以上学位或中级以上职称后,到国(境)外进修或作为访问学者工作一年以上的留学归国人员〔包括中国国籍(含港、澳、台)和原中国国籍人员〕,并同时具备下列基本条件:
1.遵纪守法,诚实守信;
2.拥有自主知识产权或发明专利。
(二)申报项目条件要求。留学归国人员创新创业项目分为已落户创业项目、已落户创新项目和意向落户项目。
1.已落户创业项目须同时符合以下条件:
(1)留学归国人员所创办的企业已在我市办理商事主体登记,且登记注册时间不超过5 年〔《统一社会信用代码证书》(《营业执照》)颁发日期为2017 年1 月1 日及之后〕;
(2)留学归国人员出资额占创办企业注册资本的50%以上。
2.已落户创新项目须同时符合以下条件:
(1)留学归国人员已与我市企事业单位签订劳动合同或聘用合同,且在合同有效期内;
(2)留学归国人员为创新项目负责人;
(3)创新项目已投资规模不低于50 万元人民币。
3.意向落户项目须符合以下条件:
留学归国人员签订《项目落户承诺书》,承诺通过评审后1年内(自公示结束次日起计算)完成商事主体登记,且其出资额占创办企业注册资本的30%以上。
本年度留学归国人员创新创业项目资助将聚焦现代农业与食品、现代轻工纺织、智能家电、生物医药与健康、高端装备制造、安全应急与环保、激光与增材制造、智能机器人等我市重点发展产业。留学归国人员已入选创新创业(创新科研)团队和领军人才等国家、广东省、江门市人才计划获得资助的,不纳入本资助范围。
二、申报方式
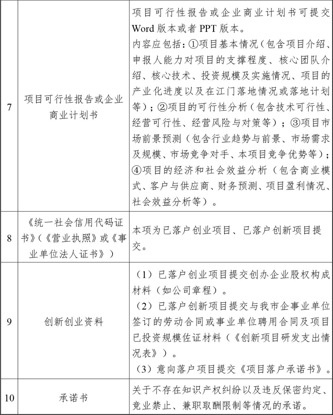
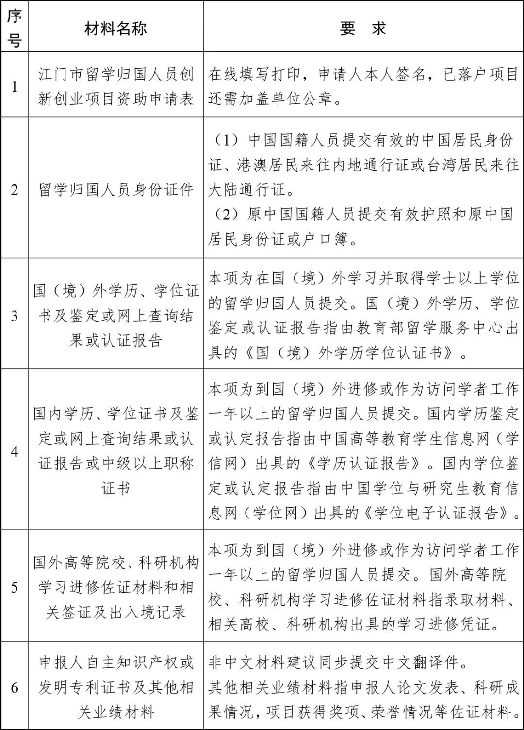
(一)申报资料
注:申报材料要求为原件彩色扫描件。
(二)申报方式。本次申报将使用江门市人才“安居乐业”生态园信息系统(https://rsfw.jiangmen.cn/rcajly/website/#/lxgg/login)进行网上申报。首次使用需注册账号。注册方法一:已经注册使用“粤省事”微信小程序的,可通过微信扫码快速注册。在江门市人才“安居乐业”生态园信息系统登录页面,点击“广东省统一身份认证平台”,使用微信扫码注册。注册方法二:从未使用过“粤省事”微信小程序的,在江门市人才“安居乐业”生态园信息系统登录页面点击“注册”,进入个人注册页面,填写账户名、密码、姓名、证件类型、证件号码,手机号等相关信息后点击“确定”完成注册。
(三)受理机构
已落户创业项目和已落户创新项目由申报人通过江门市人才“安居乐业”生态园信息系统向其所在单位注册登记地的受理部门提出项目评审申报;意向落户项目由申报人通过江门市人才“安居乐业”生态园信息系统向意向落户地的受理部门提出项目评审申报。
政策咨询电话:
广州博士信息技术研究院有限公司,冯小姐,0750-3376686
江门市人力资源和社会保障局人才服务管理科,吴小姐,0750-3935215。
电子邮箱:fengzhuojun@doctortech.com.cn。三、申报时间
2022 年2 月10 日至2022 年3 月22 日
四、评审流程
申报受理后,经初审择优进入专家评审环节,通过“线上+线下”相结合的方式开展现场评审(时间另行通知),确定资助项目名单。
附件:
1.江门市留学归国人员创新创业项目资助申请表
2.项目落户承诺书
3.承诺书
4.创新项目研发支出情况表(样式)
识别二维码,查看附件
江门市人力资源和社会保障局
江门市人才工作局
江门市科学技术局
2022年2月8日





