【新会区妇幼保健院】
预约疫苗:开放九价HPV疫苗首针名额50个
预约时间:6月3日18时
不限户籍,数量有限,先约先得!
预约流程:点击可查看
网上预约须知
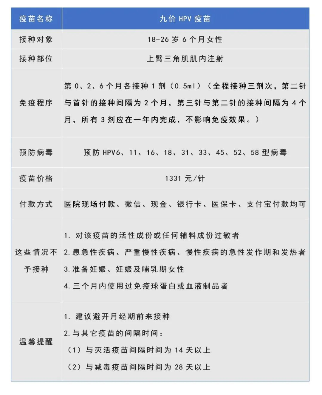
1、一个身份证号只能预约成功一次(仅限首针预约,二、三针视为无效预约)。该院是成人疫苗接种门诊,九价HPV疫苗接种年龄为18-26岁6个月。因个人操作导致疫苗类别预约错误的,不能更换其他疫苗,名额自动作废并且不可转让。
2、仅限接种者本人实名预约,不可代约。请提前在线绑定个人信息,务必认真填写,接种时将核对本人姓名、身份证及电话信息,若发现有条件不符情况将不予接种。
3、预约成功后,一周内凭预约短信(截图及转发无效)上班时间(8:00-11:30 14:30-17:00)到新会区妇幼保健院二楼妇科门诊护士站确认,指引到医生处评估,完善相关检查。请在2周内完成首针接种,不可逾期,若逾期名额自动作废。
4、待妇科医生评估查看检查报告无异常后,请到妇科门诊护士站建立疫苗接种卡,移步到该院成人接种门诊开单,交费,接种疫苗。
宫颈疫苗接种时间:每周二,四,六,上午8:00—11:30 下午14:30-17:00
5、预约名额有限,很难满足所有人的需求,敬请理解!更多疫苗信息,我们将会第一时间在“新会区妇幼保健院”微信公众号上发布相关公告。
6、本次疫苗预约最终解释权归新会区妇幼保健院所有。
图源:新会区妇幼保健院
注意事项
1、因宫颈癌(HPV)疫苗数量有限,需求量庞大,在医院公众号预约登记时可能会出现卡顿、瘫痪现象,需耐心操作。若在规定时间登记不上属于正常情况,可以在下次开放预约时再尝试登记。不便之处,敬请谅解。
2、前来现场接种时请遵守医院相关规定,做好疫情防控工作,戴好口罩,配合进行体温测量,非江门市居民以及14天内有外出旅居史的江门市居民,必须出示48小时以内的核酸报告;行程卡带星号的居民,来(返)江后应尽快完成核酸检测,待出具阴性检测报告后方可前往该院接种;各地疫情数据不断更新,如属中、高风险地区的居民请暂缓到该院接种。医院会根据疫情防控的要求,随时调整各项防控措施。
3、请本次未抽中的小姐姐继续关注该院微信公众号,耐心等待,勿盲目着急拨打电话或前往现场。
※凡私下提供疫苗购买渠道的个人行为系黄牛、诈骗,请勿上当。





