珠海灵活就业人员失业保险参保缴费攻略
(一)参保地
申请参加失业保险的无雇工个体工商户,可在注册登记地参加失业保险;其他灵活就业人员,可在本人就业所在市参加失业保险。
(二)缴费基数
1.首次参加失业保险原则上以其参保前灵活就业十二个月的平均收入申报失业保险缴费基数,按照国家和省规定的失业保险基准费率(单位和个人费率之和)缴纳失业保险费。其后每年7月申报一次缴费基数,申报后本年7月至次年6月按该缴费基数缴纳失业保险费。
2.申报的缴费基数不得低于失业保险关系所在地级以上市最低工资标准,月平均收入高于失业保险关系所在地级以上市上年度在岗职工月平均工资三倍的,以失业保险关系所在地级以上市上年度在岗职工月平均工资的三倍为基数申报。
3.首次参保时灵活就业不足十二个月的,按照实际就业月数的平均收入申报缴费基数。停止参保的灵活就业人员重新参保的,参照首次参加失业保险有关规定执行,若停保和重新参保时间在同一社会保险年度的,可不重新申报缴费基数。
(三)参保缴费注意事项
1.灵活就业人员失业保险费不实施补缴,已缴纳的失业保险费不退费。
2.参加失业保险的灵活就业人员停止参保时,应当向税务机关申请办理失业保险停保手续。灵活就业人员失业后重新就业的,可按规定再次参加失业保险,参保缴费时间累积计算。
(四)参保手续
灵活就业人员凭有效身份证件及就业登记向参保地主管税务机关办理参保缴费手续。为核实是否符合规定参保范围,在办理参保缴费业务时,灵活就业人员需配合税务机关签订《新业态平台就业人员参加失业保险重要事项告知书》。自办理参保缴费手续当月起按月申报失业保险费。
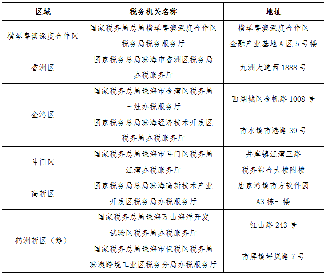
税务机关详细信息

联系电话
0756-12366
办公时间
星期一至星期五(上午9:00-12:00 下午2:00-6:00),法定节假日除外。





