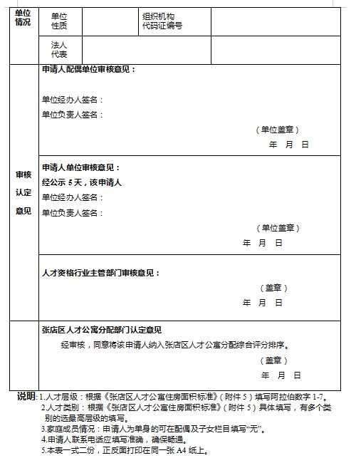
张店人才公寓申请材料下载:
1. 《张店区人才公寓申请表》(点击蓝色字体即可下载);
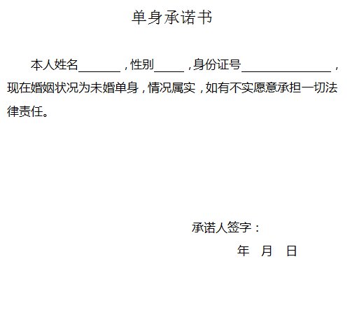
2. 单身承诺书;
选房顺序评分标准:
| 分值 | 条件 |
| 100分 | 中国科学院院士和中国工程院院士 |
| 97分 | 国家有突出贡献的中青年专家 |
| 享受国务院特殊津贴专家 | |
| 世界技能大赛金、银、铜牌获得者 | |
| 中华技能大奖获得者 | |
| 国家杰出青年科学基金获得者 | |
| 国家优秀青年科学基金获得者 | |
| 全国技术能手 | |
| 国家优秀教师 | |
| 全国老中医药专家 | |
| 其他相当于上述层级的人才 | |
| 95分 | 齐鲁文化名家 |
| 齐鲁杰出人才奖获得者 | |
| 山东省有突出贡献的中青年专家 | |
| 一等奖首位获得者 | |
| 省级特级教师 | |
| 山东省名中医药专家 | |
| 其他相当于上述层级的人才 | |
| 93分 | 正高职称且具有博士学位人员 |
| 91分 | 正高职称且具有硕士学位人员 |
| 89分 | 正高职称且具有学士学位人员 |
| 88分 | 正高职称人员 |
| 85分 | 市有突出贡献的中青年专家 |
| 83分 | 副高职称且具有博士学位人员 |
| 81分 | 博士和博士后 |
| 80分 | 副高职称且具有硕士学位 |
| 79分 | 副高职称且具有学士学位人员 |
| 77分 | 副高职称人员 |
| 76分 | 高级技师 |
| 73分 | 中级职称且具有硕士学位 |
| 71分 | 硕士 |
| 68分 | 技师 |
| 65分 | 中级职称且具有学士学位人员 |
| 62分 | 本科毕业生 |
| 59分 | 高级工 |
| 56分 | 初级职称且具有大专学历人员 |
| 53分 | 大专学历人员 |
| 50分 | 中级工 |





