东营大学生租房补贴申请需要哪些材料?

地方特产2022-10-13 23:26:21佚名

  东营新就业无房职工租房补贴申请材料如下:

  一、申请材料:

  (一)申请人及家庭成员身份证、户口簿、婚姻状况证明相关材料原件和复印件(验原件收复印件);

  (二)新就业前全日制学历或学位证书原件和复印件;

  (三)就业创业凭证和社会保障个人权益记录单;

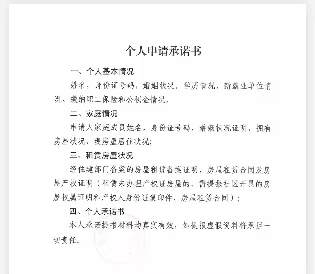
  (四)填写个人申请承诺书;

  (五)用人单位开具相关证明;

  (六)经住建部门备案的房屋租赁备案证明、房屋租赁合同及房屋产权证明(租赁未办理产权证房屋的,需提报社区开具的房屋权属证明和产权人身份证复印件、房屋租赁合同);

  (七)申请人银行卡复印件(注明开户银行);

  (八)按照规定应当具备的其他条件:

  二、具体各区县申请材料

  1、东营区:点击查看

  2、河口区:点击查看

  3、垦利区:点击查看

  4、利津县:点击查看

  5、广饶县:点击查看

  6、东营经济技术开发区:点击查看

  7、东营港:点击查看

本文标签: ,点击查看  ,东营  ,原件  ,复印件  ,申请材料  

相关推荐

猜你喜欢

大家正在看