东营租房补贴申请指南如下:
一、申请对象及条件:
1、新就业无房职工:2021年1月1日以后,在我市首次就业(须全职在我市工作)并办理就业登记,正常缴纳社会保险和缴存住房公积金,在工作地城区内以家庭为单位无自有住房,需通过租赁住房方式解决居住困难的人员。
2、在我市缴纳的社会保险和缴存的住房公积金,全市范围均予承认。申请人未婚且未满28周岁,其父母在申请人工作地城区内有住房的,不视为无房。
(一)符合以下情形的房屋,视为有房:
1)房屋所有权登记在申请人及家庭成员名下的房屋;
2)拥有的宅基地房屋;
3)已办理商品房网签的房屋;
4)与他人共有产权的房屋。
(二)有下列情形之一的,不得申请住房租赁补贴:
1)房屋登记或网签信息记载有商业用房的;
2)已享受人才购房补贴、人才租房补贴、安家补贴等财政列支的其他住房补贴政策以及住房保障政策的人员不列入阶段性租赁补贴范围。
二、补贴标准及期限
➤补贴标准全市统一:大专(高职)及以下300元/月,本科350元/月,硕士研究生400元/月,博士研究生450元/月。以上学历均指全日制学历。
➤补贴期限:符合条件的,由各县区(市属开发区)发放最多36个月的阶段性住房租赁补贴。
三、申请材料
(一)申请人及家庭成员身份证、户口簿、婚姻状况证明相关材料原件和复印件(验原件收复印件);
(二)新就业前全日制学历或学位证书原件和复印件;
(三)就业创业凭证和社会保障个人权益记录单;
(四)填写个人申请承诺书;

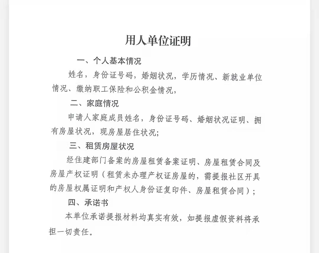
(五)用人单位开具相关证明;

(六)经住建部门备案的房屋租赁备案证明、房屋租赁合同及房屋产权证明(租赁未办理产权证房屋的,需提报社区开具的房屋权属证明和产权人身份证复印件、房屋租赁合同);

(七)申请人银行卡复印件(注明开户银行);
(八)按照规定应当具备的其他条件:
四、申请流程(一)申报审核流程
1、申请人将所在单位提出申请(用人单位不具备申报条件或灵活就业人员,允许个人单独申报,直接向所在镇街提出申请)。
2、所在单位对申请人个人就业保险公积金失信人情况、家庭房屋情况、房屋租赁状况进行初审、汇总并开具相关证明等材料3日内提交所在镇街;
3、所在镇街进行资料资格审核(区住建局、区人社局协助提供大数据系统协查材料),5日内完成;
4、申请人用人单位所在镇街2日内审核租房的真实性,填写租房情况审核表,在房屋租赁期间每年须审核一次,提前10日进行审核(用人单位与租房不在同一镇街的,由房屋所在镇街社区协助完成审核)。
5、审核公示。所在镇街将审核通过的申请人资料提报区住房保障部门,区住房保障部门通过区级主要媒体对审核通过的人员名单进行公示,公示期为3日。
6、资金拨付。公示期满无异议的,区住建部门按照财政资金管理相关规定将补贴资金(按季度发放租赁补贴)发放至申请人银行账户。
(二)发放方式
符合保障条件申请人当月起计入保障期限,区住房和城乡建设局按照财政资金管理有关规定(按季度发放租赁补贴)将补贴直接支付至申请人提供的银行账号。
(三)核查方式
采取定期核查和动态抽查方式,加强对阶段性租赁补贴资格的事中事后监管,对不再符合阶段性住房租赁补贴资格条件的,及时停止发放补贴;对以虚假信息和材料骗取补贴的,及时核实、纠正、追回损失,并按照相关规定作出相应处理,同时通报用人单位,且申请人五年内不得再次申请住房保障,并将失信人员名单列入住房保障信息平台。





