泰安市行政审批服务局关于泰安市公共交通有限公司申请新增71路、调整73路公交线路许可事项的通告
近期,市行政审批服务局对泰安市公共交通有限公司提报的新增71路、优化调整73路公交线路经营的材料进行了受理,现将有关情况予以公示。在公示期间,如有不同意见,请携带书面材料到行政审批服务局反映,欢迎社会各界监督,监督电话:0538-8290116。公共交通公司电话:0538-8223146。公示日期至2021年10月28日止。
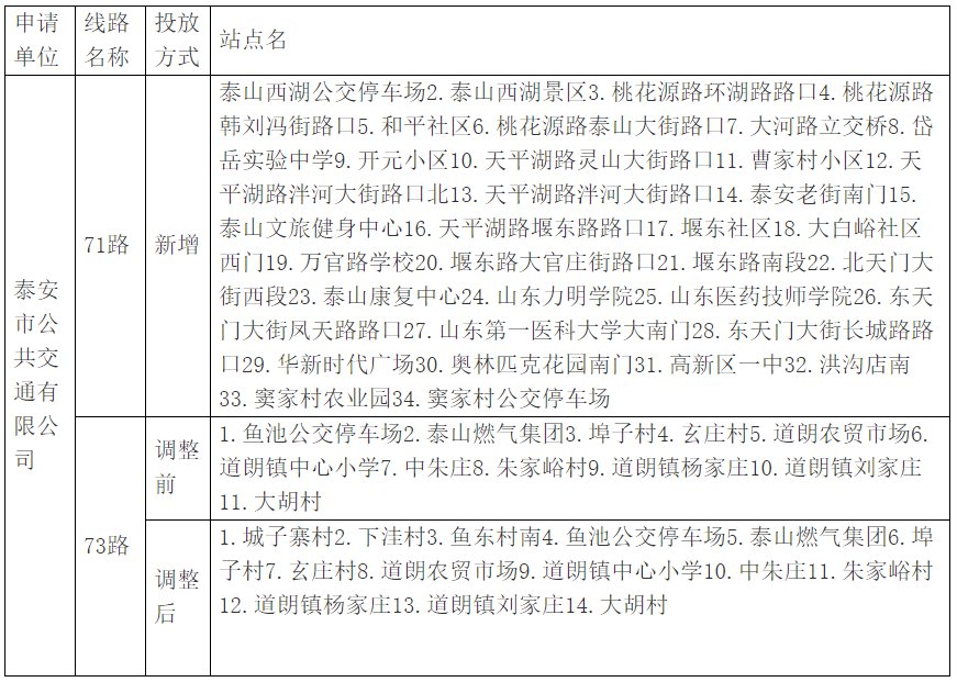
71路公交站点如下:
地方特产2022-10-11 20:17:09佚名
泰安市行政审批服务局关于泰安市公共交通有限公司申请新增71路、调整73路公交线路许可事项的通告
近期,市行政审批服务局对泰安市公共交通有限公司提报的新增71路、优化调整73路公交线路经营的材料进行了受理,现将有关情况予以公示。在公示期间,如有不同意见,请携带书面材料到行政审批服务局反映,欢迎社会各界监督,监督电话:0538-8290116。公共交通公司电话:0538-8223146。公示日期至2021年10月28日止。
71路公交站点如下: