一、用什么能杀灭病毒?
不是所有的消毒液都有用,要选对成分,注意浓度
我们把使用医用酒精、消毒剂的方法称为化学消毒法。不过对于这次新型冠状病毒来说,并不是所有的化学消毒法都可以杀死它。
(一)有效:医用酒精注意:75% 浓度的效果最佳。不要把酒精大量喷洒在婴幼儿和成人身体上,防止酒精过敏。注意明火,防止火灾。
75% 浓度的酒精棉片或酒精,不但可以杀死病毒,而且便宜。
如果酒精浓度过高(例如 90%),需要在使用前稀释至 75% 左右,否则无法有效杀灭病毒。
操作方法:直接使用。手机、遥控器、电脑键盘和各种电器开关、按钮都可以用它来消毒。
有人问了:如果买不到怎么办?
应急办法:75% 以上浓度的白酒也可以用作物体表面的消毒,但效果肯定没有医用酒精好。
强调一下:这是应急的一招,不可长期使用。
(二) 有效:含氯消毒剂注意,不是名字里含有「氯」字,就是含氯消毒剂。
含氯消毒剂指的是溶于水能产生次氯酸钠的消毒剂。但「氯二甲酚」「对氯间二甲苯酚」虽然名字里都有氯,但其实属于酚类消毒液。在日常生活中,84消毒液、漂白粉、含氯消毒粉或含氯泡腾片等都属于含氯消毒剂,直接稀释后装在塑料容器里就可以在家进行消毒杀菌。在购买的时候,一定要仔细看看商品包装和有效成分。名字里有「氯」,但它不是含氯消毒剂
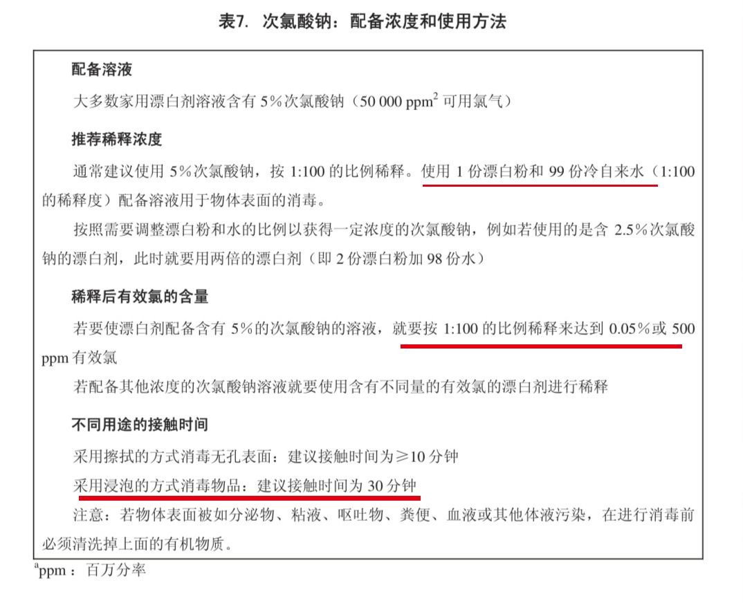
虽然含氯消毒剂的杀菌灭病毒能力强,但刺激性也强。在使用时,一定要注意避开皮肤和口鼻。佩戴口罩、橡胶手套和防水围裙。同时建议佩戴护目镜防止溶液溅入眼内造成伤害。应在通风良好的区域配置和使用漂白剂溶液。应用冷水配置漂白剂,热水会影响杀菌效果。含有 5% 的次氯酸钠漂白剂,其稀释步骤如下图:
最后再提醒一下:含氯消毒剂不能和洁厕灵同时使用,容易产生有毒气体;也不推荐和酒精同时使用,消毒效果可能减弱甚至可能产生有毒气体;应储存在低温、阴凉处和儿童触摸不到的地方;如有必要,要先使用清洁剂,然后在使用漂白剂消毒之前应对其彻底冲洗。
(三)有效:过氧化物类消毒剂过氧化物类消毒剂适用范围比较广,其中二氧化氯、过氧化氢、过氧乙酸这三类是代表物质,一定要在稀释后使用。
二氧化氯:适用于一般物体,以及环境表面的消毒、餐饮具、医疗防疫等。
过氧化氢:物体表面消毒:用原液 (按厂家说明) 喷洒,擦拭或浸泡物体表面,作用 20 分钟。
过氧乙酸:一般不推荐家庭使用。
过氧化物类消毒剂杀毒效果好,是一类安全、绿色环保型消毒剂。
不过大多数过氧化物类消毒剂不稳定,长期使用对人和动物眼睛、呼吸黏膜等会有损伤。如果使用,最好选择商业配置的消毒剂。
(四)没用:酚类消毒剂和季铵盐类消毒剂这两类比较常见的是氯二甲酚(PCMX)、苯扎氯铵(BZK)。根据 UTD 资料显示:已表明医院以及家庭中常用的一些抗菌/消毒溶液对冠状病毒无效,包括氯二甲酚、苯扎氯铵以及西曲溴铵/氯己定等。注意,虽然名字里有「氯」,但它们真的不是「含氯消毒剂」啊。
再次提醒,购买的时候一定要看清楚商品包装上的有效成分!
二、加热和紫外线消毒,哪个更靠谱?
这两种方法属于物理消毒法,但紫外线消毒并不靠谱。
(一)加热,有效对于耐热物品,比如餐具、玩具、奶瓶等小物件,煮沸超过 30 分钟或蒸汽蒸 5 分钟就可以达到消毒的目的。
(二)紫外线消毒,有效但不推荐天然的紫外线是太阳光,但由于太阳的照射温度不能达到 56 ℃ ,且日照紫外线的强度达不到紫外线灯的强度,所以晒太阳不能杀灭病毒。但晒晒被子、晒晒衣服还是推荐的,因为紫外线会让病毒存活时间更短、更脆弱。有人说了,紫外线灯可以吗?强度足够的紫外线是可以杀灭病毒的,但操作时请注意安全,严格遵守产品说明书;开放紫外线灯时,人与宠物需回避,以免眼睛和皮肤受伤;紫外线消毒会存在死角,购买产品时可以选择多灯管的产品,以减少死角。紫外线照射时,也可能产生臭氧,因此事后需要适当通风,散去臭氧。
三、疫情期间,家里如何做好消毒防护?
如果家里和小区没有确诊的人,不用在家居消毒上特别费心。因为目前尚无病毒可以随空气远距离传播的确切证据。换句话说,确诊病患不太可能将病毒传播到很远的地方。因此,对于独门独院的房屋,只要做到人员进出时做好病毒防控,即可有效防控此次疫情。另外注意,如果拿外卖收快递,可能发生接触传播,可以简单对快递和外卖的包装做一下消毒,喷点酒精就好。
如果家里有居家隔离的人或曾接触过疑似患者,就需要严格消毒。消毒前需要做好基础的清洁工作,然后准备好:消毒工具:拖把、脸盆、干净抹布、喷雾瓶、胶手套、口罩。消毒产品:医用酒精、二氧化氯泡腾片或 84 消毒液、酒精棉片。 * 所有消毒用品都需要远离小朋友。具体可以采取这些措施:
(1)推荐使用含氯消毒剂和过氧乙酸消毒剂,每天清洁、消毒家庭成员经常触碰的物品,如床头柜、床架以及其他卧室家具。
(2)至少每天清洁、消毒浴室和厕所表面一次。
(3)用洗衣机常规洗涤衣物,最好能将水温设定为 60 ~ 90 摄氏度,然后晾干或高温烘干。
(4)戴好一次性医用手套再去清洁和触碰被密切接触者的人体分泌物污染的物体表面、衣物和床品。戴手套前,脱手套后要进行双手的清洁和消毒。





