引才单位申领引才奖励须符合以下条件:
(1)人才须在2016年1月1日(含)以后新引进我市,与首个我市用人单位签订1年(含)以上正式劳动(聘用)合同,至申请时仍连续在首个我市用人单位工作。
(2)在人才获特色人才认定评定当月(含)至申请当月(含)期间,人才须在首个我市用人单位工作满6个月。
(3)引进人才的工作情况以劳动(聘用)合同、在我市单位缴纳养老保险及个人工薪所得税为准。
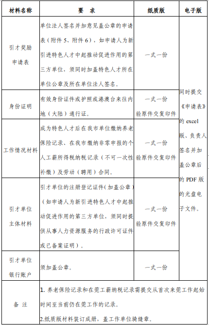
申请引才奖励需提交如下资料:
地方特产2022-10-11 08:34:56佚名
引才单位申领引才奖励须符合以下条件:
(1)人才须在2016年1月1日(含)以后新引进我市,与首个我市用人单位签订1年(含)以上正式劳动(聘用)合同,至申请时仍连续在首个我市用人单位工作。
(2)在人才获特色人才认定评定当月(含)至申请当月(含)期间,人才须在首个我市用人单位工作满6个月。
(3)引进人才的工作情况以劳动(聘用)合同、在我市单位缴纳养老保险及个人工薪所得税为准。
申请引才奖励需提交如下资料: