一、广州市职工医保个人账户资金每月到账时间为?
答:根据《广州市医疗保障局关于印发<广州市社会医疗保险就医及个人账户管理办法>的通知》(穗医保规字〔2019〕11号),医疗保险经办机构为符合规定的参保人员建立个人账户,并按照有关规定标准于每月20日前,从社会医疗保险基金划入个人账户资金。
二、已享受退休医保待遇的人员月初死亡,死亡当月的个人账户资金是否继续划入?
答:已享受退休人员职工社会医疗保险待遇的人员,若月初死亡,由于其死亡当月仍可享受相应的职工社会医疗保险待遇,因此其死亡当月的个人账户资金继续划入。如因特殊原因未能正常划入的,家属可向医保经办机构申请补划入。
三、办理医保关系转出并支取个人医保账户余额后,原社保卡(医保卡)是否需要回收?
答:不硬性要求回收注销。当参保人再次回到本市统筹区重新参保时,原卡可继续使用。
四、办理医保关系转移并支取个人医保账户余额后,重新回本市参保,应该继续使用原来的社保卡(医保卡)还是发放新的社保卡?
答:若原社保卡(医保卡)没有注销的,则继续使用原卡;若原社保卡(医保卡)已经注销了的,应向相关部门申请制发新的社保卡。
五、如何准确查询社保卡(医保卡)中医保个人账户的消费明细以及账户余额?
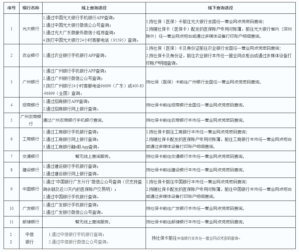
答:广州市社会医疗保险个人账户由医保服务银行按照中国人民银行及广州市社会保险相关规定进行管理,并由医保服务银行依法为参保人员的个人账户信息以及个人消费信息保密。参保人员如果对粤省事、穗好办等第三方微信小程序或者APP的查询结果存疑的,可通过以下方式查询本人社保卡(医保卡)中医保个人账户的消费明细以及账户余额:
1、持随社保卡(医保卡)配发的医保账户专用折到医保服务银行网点自助登折查询;
2、持社保卡(医保卡)到医保服务银行网点多媒体自助终端查询;
3、持社保卡(医保卡)到医保服务银行网点柜台查询或打印银行账户交易对账单;
4、各医保服务银行提供的其它查询方式(如有调整以各医保服务银行最新公布为准):
(点击图片可放大)
六、社保卡(医保卡)内医保个人账户如何计算利息?
答:根据《广州市医疗保障局关于印发广州市社会医疗保险就医及个人账户管理办法的通知》(穗医保规字〔2019〕11号),个人账户按季结息,计息年度为每年6月21日至次年6月20日,以每年6月20日银行结息后每个参保人员的个人账户资金账户余额作为上年的基数。属当年筹集的,按活期存款利率计息;上年结转的,按3个月期整存整取银行存款利率计息。
七、市民首次参加职工医保(以前从未参加居民医保),参保后依个人申请申领社保卡,新申领的社保卡何时会有个人账户注资?
答:首次参加职工医保的市民,通常在领到社保卡并激活的次月20日前可以收到医保个人账户注资,如查询未到账的,请联系社保卡制卡银行向医保中心推送社保卡的账户信息。
八、市民为非首次参保人员,手上已经有可以正常接收个账注资的医保(社保)卡,现想申领其他银行的社保卡并将原医保个人账户余额结转到新社保卡,如何办理?
市民可先到意向服务银行网点申请新的社保卡,领取新社保卡后凭新银行出具的《变更服务银行回执》(部分银行为《注销原医保卡回执》)到原医保(社保)卡服务银行网点申请注销和结转医保个人账户余额到新社保卡。
九、已办妥长期异地就医审批的参保人,如何提取社保卡(医保卡)内医保个人账户资金及异地普通门诊统筹包干金的余额?
答:参保人可持本人社保卡(医保卡)、本人有关证件到发卡行在广州市行政区域内各下属支行及网点人工柜台凭密码提取卡内余额。
温馨提醒:
(1)参保人如果变更过姓名、证件号码等个人基本信息的,需确保社保卡(医保卡)卡面印制的个人基本信息与本人证照上的基本信息一致,否则银行可能会拒绝受理。
(2)家属可以代办提取。如果本人不便到场,需要家属代办提取的,请遵循人民银行的有关规定办理,具体事宜请咨询参保人社保卡(医保卡)发卡行。
(3)在异地提取的问题。由于社保卡(医保卡)属特殊账户,根据银行的相关规定,原则上只有发卡行在广州市行政区域内各下属支行及网点才有权限为参保人办理提取手续。个别社保卡(医保卡)银行服务比较到位,可以实现在广州分行下属各支行及网点范围(如珠三角)内办理该项业务。因此,是否支持异地提取、支持异地提取的网点范围,请咨询社保卡(医保卡)发卡行,以发卡行的指引为准。
十、广州市“应检尽检”和“愿检尽检”人员能否使用医保个人账户的资金支付核酸检测费用?
答:对于参加广州市职工社会医疗保险的“应检尽检”和“愿检尽检”人员,可以使用个人账户的资金支付本人或者其直系亲属在本市定点医疗机构发生的属于个人负担的核酸检测费用。
十一、我是广州市职工医保退休人员,从2022年1月开始我的医保个人账户划入金额为什么比2021年12月少了0.7元?
答:根据《广州市社会医疗保险办法》以及《广州市医疗保障局 广州市财政局 广州市民政局 广州市卫生健康委员会关于印发广州市长期护理保险试行办法的通知》,2021年7月至8月,广州市退休人员长护险缴费金额为8.11元,代扣代缴长护险后退休人员个人账户到账金额为453.63元。
为贯彻落实《广州市医疗保障局 广州市财政局 国家税务总局广州市税务局关于广州市实施职工社会医疗保险、生育保险费阶段性惠民政策的通告》精神,从2021年9月至12月,广州市退休人员长护险缴费金额由8.11元下调为7.41元。因此2021年9月至12月代扣代缴长护险后退休人员个人账户到账金额由453.63元上调为454.33元。
2022年1月,广州市退休人员长护险缴费金额恢复为8.11元,因此从2022年1月起广州市退休人员医保个人账户到账金额同步由454.33元恢复为453.63元。
十二、若市民把现金错误存进社保卡(医保卡)内医保个人账户中,应如何处理?
答:根据《广州市社会保障(市民)卡服务银行人力资源和社会保障业务服务协议》,广州市社保卡(医保卡)服务银行应防范并杜绝一切未经市医保局同意的针对医保个人账户的现金存款、转账等业务,因此理论上市民无法自行将现金存进社保卡(医保卡)内医保个人账户中。如果社保卡(医保卡)服务银行违反服务协议或者其它原因导致上述情况的发生,请市民持本人身份证件、社保卡(医保卡)和相关存款(转账)凭证直接到社保卡(医保卡)所属开户银行办理相关退款手续,无须到医保经办机构开具证明材料。






