临沂市公安局交通警察支队招聘警务辅助人员公告
一、招聘计划
根据工作需要,本次计划招聘辅警40名,主要协助从事城区铁骑机动巡逻辅助性工作。具体职位计划设置及专业等要求详见《2021年临沂市公安局交通警察支队公开招聘辅警职位表》(附件1)。
二、招聘程序
本次公开招聘采取个人报名、资格审查、笔试、体能测评、体检、政治考核、公示等程序,择优聘用签订合同。
(一)报名与现场资格审查
采取统一时间、现场报名、现场资格审查确认的方式进行。
1、报名时间:2021年5月26日至2021年6月1日,上午:9:00-11:30;下午14:30-17:00。
2、报名地点:临沂市公安局交通警察支队直属三大队院内一楼铁骑中队办公室(临沂市兰山区柳青街道天津路28号)
3、现场报名。现场报名时需佩戴口罩,做好个人防护,保持安全间距,须携带本人有效居民身份证、学历证书、相关资历证书、退出现役证等材料的原件及以上材料的复印件(2份),大专以上学历需提供《教育部学历证书电子注册备案表》一份(在“学信网”http://www.chsi.com.cn/查询并打印)以及无违法犯罪证明,近期同底板一寸免冠彩色照片2张和个人信用证明(中国人民银行出具),自行下载打印并填写《临沂市公安局交通警察支队招聘辅警报名表》(附件2),于报名现场提交。
现场报名全程必须戴口罩,排队间隔1.5米以上,经测量体温、登记疫情防控有关信息后,在工作人员引导下依序进入办公区报名。如在临沂地域外有近7天省内旅居史、近14天省外旅居史的返临人员应聘报名,须持有72小时内核酸检测阴性报告方可进入院内报名。
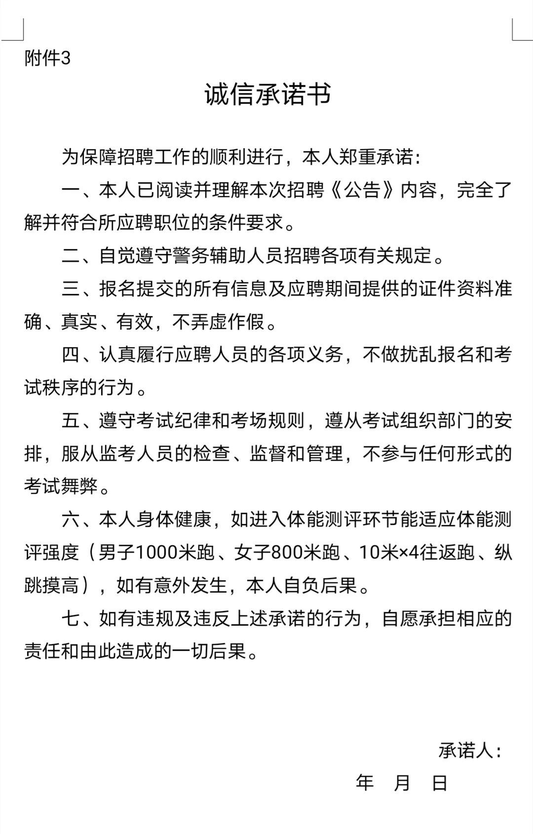
4、资格审查。报名须本人到场,工作人员依据招聘条件对应聘者进行现场资格审查,审查合格的准予参加笔试,并当场签定《诚信承诺书》(附件3)。

资格审查贯穿招聘工作全过程,如有弄虚作假、违背诚信承诺或隐瞒有关情况,一经查实取消应聘资格。
咨询时间:工作日上午8:30-12:00;下午14:00-17:30。
附件:1.《2021年临沂市公安局交通警察支队公开招聘辅警职位表》
3、《诚信承诺书》

4、《体能测评项目和标准》


5、《疫情防控承诺书》

临沂市公安局交通警察支队
临沂市君益人力资源有限公司
2021年5月25日





