所需材料:
2—3张一寸白底彩照,可自带可到车管所现拍
个人办理:身份证原件
个人代办:本人及代办人身份证原件,2—3张一寸白底彩照
办理渠道:
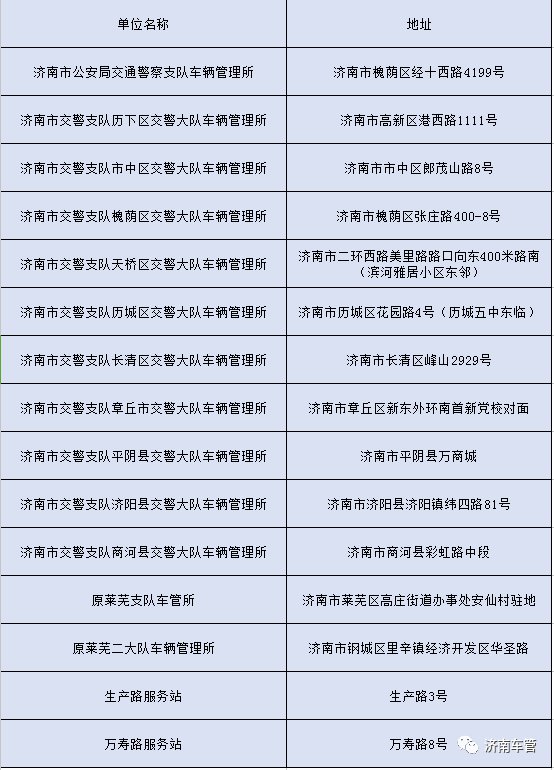
1、济南市车管所及各区县车管所均可办理
2、智慧警局 自助办
全市智慧警局网点
济南市车管所(槐荫区经十西路4199号)
历下大队队部(济南市历下区黑虎泉北路141号)
历下大队三中队(历下区奥体西路奥体中心2号入口)
市中区交警大队(市中区经二路266号)
天桥区车管所(二环西路美里路滨河雅居东邻)
商河车管所(济南市商河县彩虹路中段)
章丘车管所(章丘区东外环南首)
天桥区(明湖西路1777号)
长清区大学路2177号(大学路派出所)
市中区(市中领秀城)





