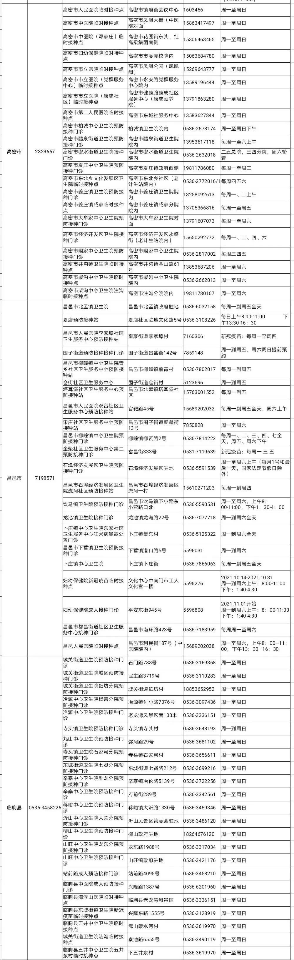
潍坊市新冠病毒疫苗预约咨询电话及接种点信息公示(2021年10月14日发布)




图源:健康潍坊
潍坊新冠疫苗加强针拓展内容——
需要个人支付费用吗?
新冠病毒疫苗加强免疫实行居民免费接种政策,个人不需要承担任何费用。
能否与流感等疫苗同时接种?
新冠病毒疫苗加强针接种需要与流感、HPV、肺炎疫苗等其他疫苗间隔14天(狂犬疫苗、破伤风疫苗除外),建议符合接种条件的市民优先接种新冠病毒疫苗,再安排其他疫苗接种。
需要携带什么材料?
(1)本人有效身份证;(2)已接种2剂次新冠病毒灭活疫苗的纸质/电子版接种凭证,或已接种1剂次新冠病毒腺病毒载体疫苗的纸质/电子版接种凭证。
哪些人群应该接种新冠病毒疫苗加强针?
根据国家和省级安排,现阶段新冠病毒疫苗加强免疫的目标人群为全程接种国药中生北京公司、北京科兴中维公司、国药中生武汉公司灭活疫苗和天津康希诺公司的腺病毒载体疫苗满6个月的18岁及以上人群。优先在感染高风险人群和保障社会基本运行的关键岗位人员中开展。根据疫情防控需要,对60岁及以上感染后导致重症等高风险的人群以及有接种需要的人群,提供加强免疫接种服务。
为什么要进行新冠病毒疫苗加强免疫?
根据国内外研究结果来看,新冠病毒疫苗在预防感染、减少发病方面发挥了很大作用。不过,疫苗接种后,免疫保护会随时间逐渐减弱。为使机体维持牢固的免疫力,需要根据不同疫苗的免疫特性适时进行再次接种。多项临床试验和全球真实研究数据均显示,在完成新冠疫苗全程接种6个月后,部分受种者对新冠病毒的免疫力出现下降,感染新冠病毒的几率增加,需要进行加强免疫。
去哪儿接种?
针对不同人群,将实行不同的加强免疫接种预约形式。职业暴露风险高的人群,将以主要由所在单位或行业为主组织集体预约接种;其他人群可到辖区指定的接种门诊进行预约接种。





