保险责任无等待期、需持医保卡就诊或经医保结算、保障责任一与保障责任二共享年免赔额2万。
保障责任一:基本医保支付范围内个人负担医疗费用补偿
保险期间内,被保险人因疾病或意外,在基本医疗保险定点医疗机构住院或门诊特定病种、门诊慢性病种所产生的在当地基本医疗保险报销范围内的合规医疗费用,经当地基本医疗保险和大病保险报销后,应由其个人自负的部分,保险公司在扣除年度累计2万元(含)免赔额后,剩余的部分给予报销80%,年度累计最高报销限额为150万元。
关于异地报销的约定:在省外定点医院就诊并经医保参保地结算后可申请理赔,在非基本医疗保险定点医院所产生的基本医疗保险支付范围内的医疗费用不予报销。
本项保险责任无等待期,被保险人在保险期间内发生且延续至保险合同满期日后30日内的住院治疗,保险公司承担给付保险金的责任。
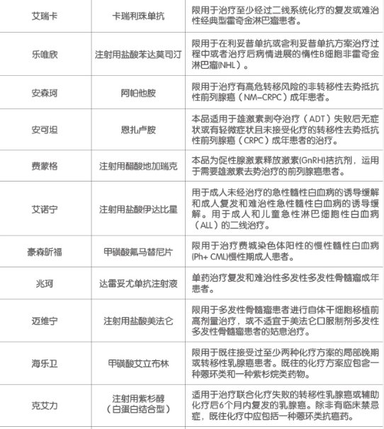
保障责任二:基本医保目录范围外恶性肿瘤及罕见病特殊药品费用补偿
保险期间内,被保险人因初次罹患恶性肿瘤及罕见病,且经当地基本医疗保险认可的二级甲等及以上公立医院具有开具特定药品处方资格的医生诊断其需使用《“八闽保”特定高额药品目录》(以“八闽保”公众号最新发布内容为准)中的特定药品费用,在保险人指定的医院或药房购药实际支出的《“八闽保”特定高额药品目录》中的特定药品费用,保险公司在扣除年度累计2万元(含)免赔额后,剩余的部分给予报销80%,年度累计最高报销限额100万元。
《“八闽保”特定高额药品目录》中药品涉及慈善援助的,应当按照慈善机构援助方案执行,由慈善机构援助的药品费用不纳入本产品支付范围。
保险公司在合同保险责任范围内给付各项保险金,但若被保险人已从其它途径(包括但不限于基本医疗保险、公费医疗、工作单位、侵权人或侵权责任承担方、该保险公司在内的任何商业保险机构)获得补偿,对于被保险人发生的合理医疗费用,保险公司在扣除其他途径已获得的补偿后,对于剩余部分费用根据合同约定在该被保险人的保险金额的限额内按照约定的免赔额和给付比例给付各项保险金。
对被保险人给付的最高保险金以合同约定的被保险人的医疗保险金额为限,一次或多次累计给付的保险金达到被保险人的医疗保险金额时,对该被保险人的该项保险责任终止。





