岳阳职业培训补贴申请要哪些材料 岳阳职业培训补贴申请要哪些材料和手续

地方特产2022-10-02 19:19:32佚名

  岳阳市以工代训职业技能培训补贴

  所需材料:

  在职参保职工技能提升补贴申请表、

  本人居民身份证

  本人职业资格证书或职业技能等级证书

  工商银行存折或卡

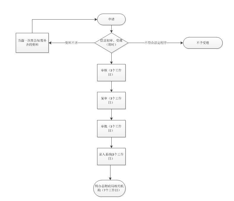
  附:办理流程:

  

本文标签: ,岳阳市  ,居民身份证  ,所需  ,存折  ,申请表  

相关推荐

猜你喜欢

大家正在看