一、适用范围
涉及的内容:个人申请登记参加城镇职工基本养老保险
适用对象:个人
二、事项审查类型
即审即办
三、审批依据
(一)《浙江省职工基本养老保险条例》(浙江省第九届人民代表大会常务委员会第十四次会议通过,浙江省第九届人民代表大会常务委员会第三十九次会议第一次修正,浙江省第十一届人民代表大会常务委员会第四次会议第二次修正):“第十二条 城镇个体劳动者应当按规定向社会保险经办机构办理职工基本养老保险登记手续”。
四、受理机构
温州市社会保险管理服务中心
五、申请条件
(一)劳动年龄段内未在用人单位就业的统筹地户籍城乡灵活就业人员。
(二)统筹地无雇工的劳动年龄段内个体工商户。
(三)劳动年龄段内,在统筹地实际缴费满10年,与用人单位终止或解除劳动合同的非统筹地户籍人员。
(四)统筹地法规政策规定可以参保的劳动年龄段内其他人员。
注意事项:城镇职工基本养老保险待遇领取地确定为本统筹地区参保人员,达到法定退休年龄时缴费未满15年且未申报中断缴费的,视为同意延缴至满15年。
六、申请材料目录
材料名称 材料形式 必要性及描述 备注
港澳台居民居住证 系统自动获取,如数据不全则需申请者提交 非必要 窗口办理仍需提供
营业执照(副本) 系统自动获取,如数据不全则需申请者提交 非必要
居民身份证或社保卡 系统自动获取,如数据不全则需申请者提交 必要 窗口办理仍需提供
七、申请接收
申请方式:网上申请,现场窗口申请
联系电话:0577-12345
办公地址: 温州市民中心(温州市鹿城区滨江街道会展路1288号)B座3楼医保社保专区;
温州市人力资源和社会保障局(温州市鹿城区蒲鞋市街道学院中路303号)2号楼二楼;
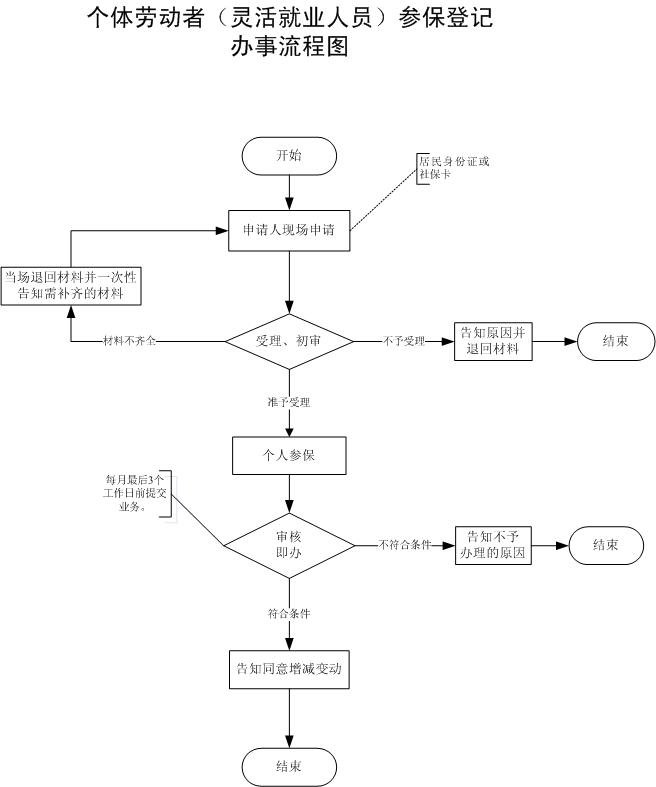
八、办理基本流程
申请—受理—初审—审核—办结—送达
(一)申请人向市、县(市、区)人力资源社会保障部门公布的经办机构窗口提交申请材料;
(二)市、县(市、区)人力资源社会保障部门公布的经办机构收到材料后当场作出审核决定,并向申请人反馈核定结果,并在业务系统内登记。

九、办结时限
法定时限:1工作日
承诺期限:即办
时限说明:每月最后3个工作日前提交;
十、结果送达
自作出决定之日起0个工作日内送达
送达方式:当场送达,电子文件网上送达
十一、行政相对人权利和义务
(一)申请人有依法取得登记的平等权利,行政机关不得歧视。
(二)申请人申请登记,应当如实向行政机关提交有关材料和反映真实情况,并对申请材料实质内容的真实性负责。
(三)申请人可通过12345咨询电话、浙江政务服务网或人力社保部门门户网站,获取事项的服务指南。
(四)做出不予登记的决定,应当说明理由,并告知申请人享有依法申请行政复议或者提起行政诉讼的权力。
十二、监督投诉渠道
电话投诉:0577-88926920或12345投诉热线
网上投诉:http://zxts.zjzwfw.gov.cn
电话结果查询:0577-12345,0577-88866656





