2020年温州市“农民工学历与能力提升行动”(以下简称“双提升行动”)补助申报指南

申报方式:8月5日上午10时起,职工可登录浙江省职工教育平台填写补助申领表。
1.学历提升补助
资助对象
2019年9月1日至2020年8月31日报名参加大专及以上学历教育学习,完成入读缴费,并在“学信网”上取得学籍的企业车间主任及以下一线职工,且必须是温州市工会会员,在2020年9月25日之前与用人单位签订一年以上劳动合同。各级机关、事业单位职工不属于资助对象。
同等条件下,优先资助以下对象:各级劳模、五一劳动奖章获得者、企业先进工作者等各类先进获得者;就读于“双提升行动”参与院校的职工;2019年高职扩招第二阶段入学的符合条件的优秀农民工。
资助标准
对符合条件并通过审核的职工按每人600元的标准发放第一次补助,2020年计划补助1800人(待该职工毕业并提交报读院校教育部“学信网”学历电子备案表,获审核通过后发放第二次500元补助)。
2.能力提升补助
资助对象
2019年9月1日至2020年8月31日(时间以发证日期为准)在浙江省参加国家职业资格全国、全省统一鉴定、日常鉴定考试取得高级工以上国家职业资格证书的企业车间主任及以下一线职工,且必须是本市工会会员,在2020年9月25日之前与用人单位签订一年以上劳动合同。各级机关、事业单位职工不属于资助对象,专业技术资格证书、计算机信息高新技术证书、专项职业能力证书、特种作业操作证等不属于补助范围。
同等条件下,优先资助以下对象:各级劳模、五一劳动奖章获得者、企业先进工作者等各类先进获得者;就读于“双提升行动”参与院校的职工。
2、资助标准对符合条件并通过审核的职工每人补助500元,计划补助360人。
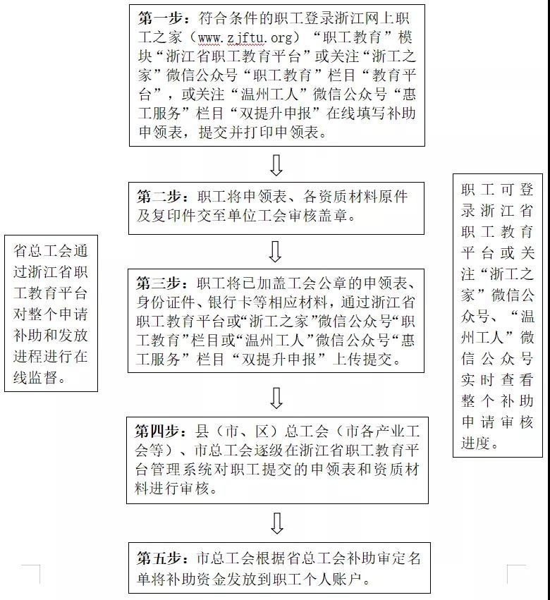
资助流程
2020年温州市“农民工学历与能力提升行动”
资金补助流程图

温馨提醒
1、平台于8月5日上午10时开放申报,于9月25日上午10时关闭申报。
2、补助名单将在审核结束后,在平台网上公示七天。
3、公示结束后,于2020年11月将补助资金拨付各市总工会(省相关产业工会),由各市总工会(省相关产业工会)将补助资金发放到职工个人账户。





