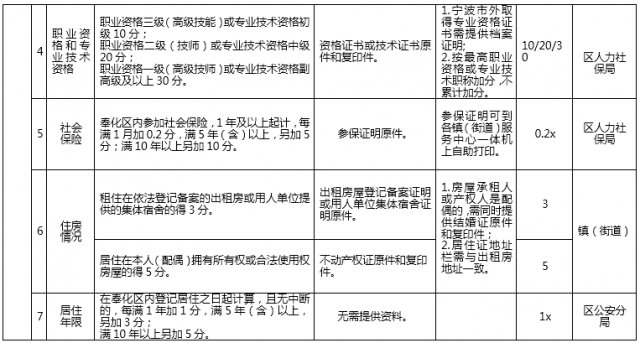
2020年奉化区流动人口量化积分申评指标体系一览
宁波市奉化区流动人口量化积分申评指标体系
积分标准
流动人口有条件申请在本区落户的,量化积分总分达到12分以上(含12分)。
受理时间
2020年流动人口量化积分落户集中受理,申请受理时间为2020年10月9日--11月9日,逾期不予受理。
地方特产2022-09-24 02:11:53佚名
2020年奉化区流动人口量化积分申评指标体系一览
宁波市奉化区流动人口量化积分申评指标体系
积分标准
流动人口有条件申请在本区落户的,量化积分总分达到12分以上(含12分)。
受理时间
2020年流动人口量化积分落户集中受理,申请受理时间为2020年10月9日--11月9日,逾期不予受理。