宁波江北区流动人口量化积分指标体系(2020年最新)
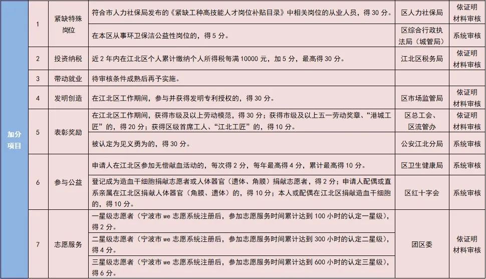
江北区流动人口量化积分指标体系
(2020年版)


注:参加积分的持证人,在总积分相同的情况下,根据申请人计分项目积分总和高低情况进行排名;计分项目积分总和再次相同的,根据申请人居住证申领时间先后顺序进行排名。
地方特产2022-09-24 02:07:35未知
宁波江北区流动人口量化积分指标体系(2020年最新)
江北区流动人口量化积分指标体系
(2020年版)


注:参加积分的持证人,在总积分相同的情况下,根据申请人计分项目积分总和高低情况进行排名;计分项目积分总和再次相同的,根据申请人居住证申领时间先后顺序进行排名。