2020宁波江北区量化积分落户计划指标是多少?
指标管理
江北区2020年度量化积分落户计划指标总量不超过15户。年度积分落户指标由区发改局会同区级有关部门,根据经济社会发展状况和城市综合承载能力商定。
积分落户标准
流动人口量化积分达到10分以上(含10分)。
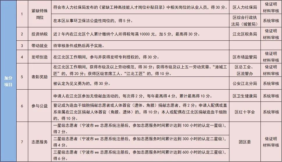
江北区流动人口量化积分指标体系(2020年版)


注:参加积分的持证人,在总积分相同的情况下,根据申请人计分项目积分总和高低情况进行排名;计分项目积分总和再次相同的,根据申请人居住证申领时间先后顺序进行排名。
地方特产2022-09-24 02:07:34佚名
2020宁波江北区量化积分落户计划指标是多少?
指标管理
江北区2020年度量化积分落户计划指标总量不超过15户。年度积分落户指标由区发改局会同区级有关部门,根据经济社会发展状况和城市综合承载能力商定。
积分落户标准
流动人口量化积分达到10分以上(含10分)。
江北区流动人口量化积分指标体系(2020年版)


注:参加积分的持证人,在总积分相同的情况下,根据申请人计分项目积分总和高低情况进行排名;计分项目积分总和再次相同的,根据申请人居住证申领时间先后顺序进行排名。