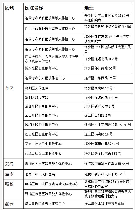
一、连云港市县车管所驾驶人体检点分布:
二、道路施工提醒:
市区这些道路封闭施工,注意绕行!因海州区雨污分流管网改造工程,自2021年7月17日起至2022年4月15日,以下这些道路封闭施工:
振海路(海连西路-建设西路)
富强路(海连西路-朝阳西路)
新孔南路(海连西路-大庆西路)
永富路(富强路-新孔南路)
锦苑路(新孔南路-西苑路)
惠苑路(朝阳西路-海宁西路)
康泰路(海连中路-朝阳中路)
海昌南路(海连中路-海宁中路)
普庆路(大庆路-向阳路)
通灌北路(解放中路-朝阳中路)
通建路(通灌南路-龙尾河)
大庆路(海昌南路-通灌南路)
向阳路(海昌南路-通灌南路)
扁担河路(通灌南路-龙尾河)
福康路(南极南路-海昌南路)
建宁路(海昌南路-通灌南路)
光辉路(通灌南路-海宁中路)
龙河南路(海连东路-朝阳东路)
朝阳东路(瀛洲路-郁洲南路)
绿园路(瀛洲路-龙河南路)
巨龙北路(解放东路-陇海东路)
盛世嘉园东门路、双龙路(童南路-孔望山路)
等23条道路实行封闭施工请过往的车辆及行人遵照交通标志指示通行。





