| 考生类别 | 报名点 | 所需材料 |
| 广州市学籍应届生 | 学籍学校 | 身份证、户口簿 |
| 广州市户籍的外地返穗生和往届生 | 户籍所在区招考办 | 身份证、户口簿、毕(结)业证书或学籍证明 |
| 无广州市学籍的港澳台及国外来穗升学生 | 居住地所在区招考办 | 港澳台居民居住证或来往内地/大陆通行证、或有效中国签证的外国护照、境外人员临时住宿登记表,初中毕业证(证明),及委托广州市户籍居民照顾的公证书等材料 |
| 广州市初中学校毕业的非广州市户籍往届毕业生 | 原毕业学校所在区招考办 | 身份证、户口簿、毕(结)业证书 |
备注:申请政策性照顾学生、符合公办普通高中报考条件的随迁子女、跨区生、加分或优先录取考生等升学资格的考生,须在中考服务平台资格申报栏目申报相应资格,按要求上传审核材料,并提交材料原件供报名点核验。考生可参照中考服务平台中各项资格的标准证件样式准备材料,以提高申报效率。
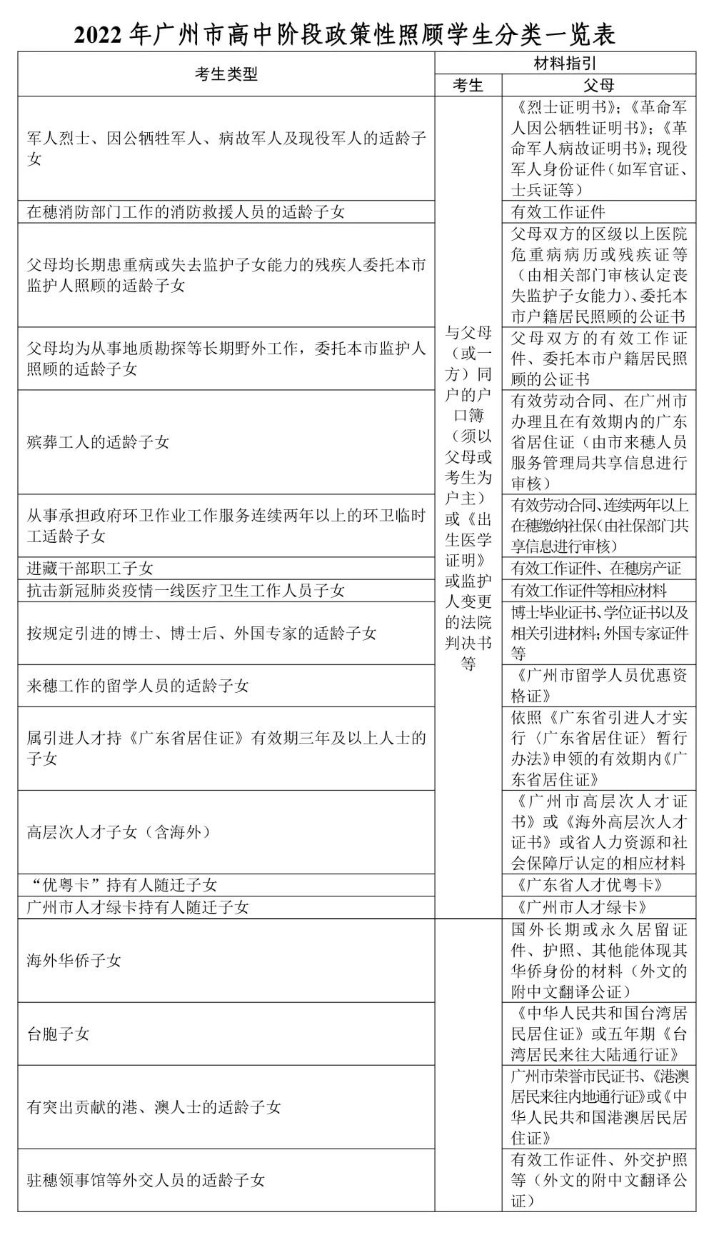
政策性照顾学生:
符合公办普通高中条件的随迁子女:
无须提交材料,通过数据共享方式获取市公安局、市来穗人员服务管理局的有关信息自动审核。
跨区生:
无须提交材料,通过数据共享方式获取市公安局户籍信息自动审核。
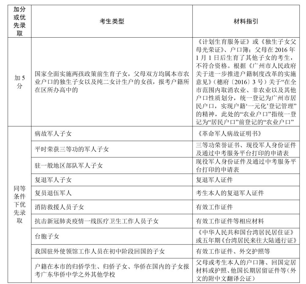
加分或优先录取考生:





