企鹅百科网
地方特产
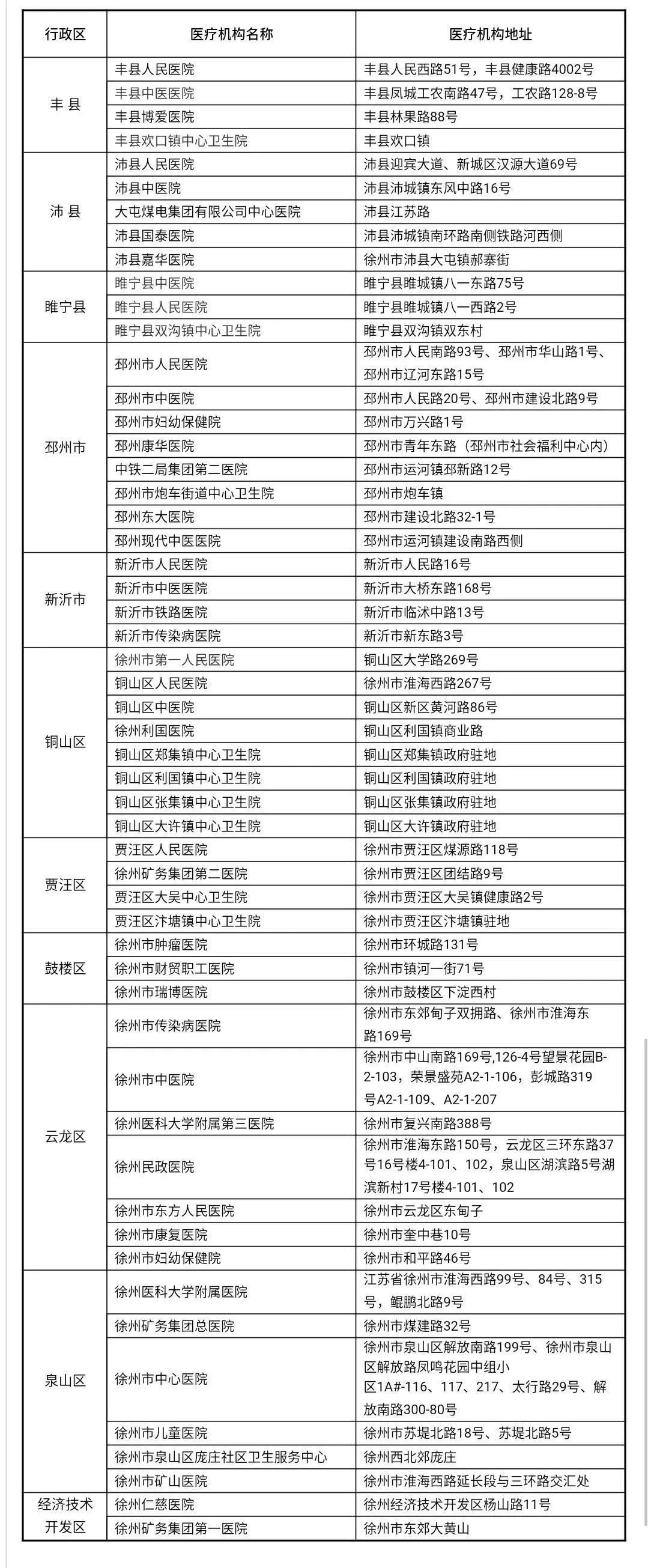
徐州市发热门诊医疗机构名单 徐州市中心医院发热门诊
地方特产
2022-09-21 11:50:07
佚名
徐州市公布发热门诊医疗机构名单
本文标签:
,
徐州市
,
医疗机构
,
门诊
,
名单
,
responsive
上一篇:
徐州市新型冠状病毒感染的肺炎定点收治医院名单
下一篇:
3月6日起徐州妇幼保健院看病需出示苏康码
相关推荐
武汉转学属于择校吗?(武汉小学生转学和择校的区别)
地方特产
2023-01-10
武汉转学属于择校吗?(武汉小学生转学和择校的区别)
2023年春季学期武汉东西湖区转学时间安排+条件+材料
武汉二套房首付新政策2023 武汉二套房首付新政策2023最新
武汉东湖高新民证局在哪里?(武汉东湖高新房产证办理)
猜你喜欢
武汉转学属于择校吗?(武汉小学生转学和择校的区别)
地方特产
2023-01-10
2023年春季学期武汉东西湖区转学时间安排+条件+材料
地方特产
2023-01-10
武汉二套房首付新政策2023 武汉二套房首付新政策2023最新
地方特产
2023-01-10
武汉东湖高新民证局在哪里?(武汉东湖高新房产证办理)
地方特产
2023-01-10
武汉去香港怎么去方便(武汉去香港怎么去方便些)
地方特产
2023-01-10
武汉去国外防疫政策查询(武汉最新防疫政策查询)
地方特产
2023-01-10
大家正在看
武汉转学属于择校吗?(武汉小学生转学和择校的区别)
2023年春季学期武汉东西湖区转学时间安排+条件+材料
武汉二套房首付新政策2023 武汉二套房首付新政策2023最新
武汉东湖高新民证局在哪里?(武汉东湖高新房产证办理)
武汉去香港怎么去方便(武汉去香港怎么去方便些)
武汉去国外防疫政策查询(武汉最新防疫政策查询)
异地在武汉办理护照需要什么材料(外地人在武汉办护照需要什么材料)
外地在武汉办护照需要多久(武汉办理护照需要多久)
省外在武汉办护照要几天能办好(武汉什么时候可以办理护照)
湖北省内在武汉办护照需要多久(湖北省内在武汉办护照需要多久拿到)