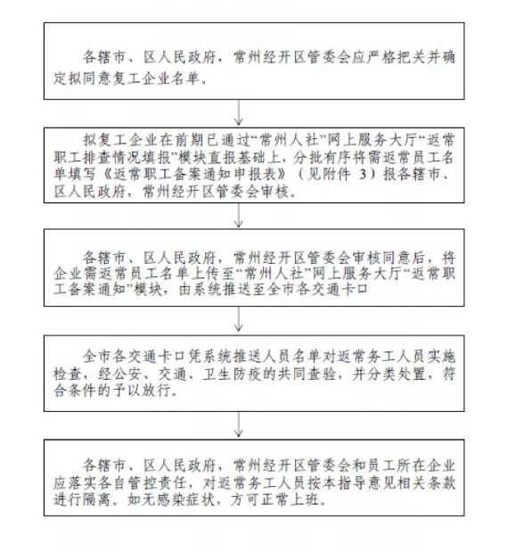
返常流程:
1.各区政府同意复工企业名单
2.想复工企业前期已通过“常州人社”返常职工排查情况模版直报“,填写需返常员工名单《返常职工备案通知申请表》审核通过
3.政府通过,将返常员工名单上传至常州人社返常职工备案通知模块,由系统推送至全市各交通卡口
4.个交通卡口凭名单审核通过,由公安,卫生防疫,交通,共同查验,分类处理,条件符合即可通过
5.按条件隔离
想知道常州更多疫情实用最新信息?
相关信息:
地方特产2022-09-20 03:39:55佚名
返常流程:
1.各区政府同意复工企业名单
2.想复工企业前期已通过“常州人社”返常职工排查情况模版直报“,填写需返常员工名单《返常职工备案通知申请表》审核通过
3.政府通过,将返常员工名单上传至常州人社返常职工备案通知模块,由系统推送至全市各交通卡口
4.个交通卡口凭名单审核通过,由公安,卫生防疫,交通,共同查验,分类处理,条件符合即可通过
5.按条件隔离
想知道常州更多疫情实用最新信息?
相关信息: