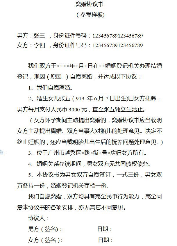
离婚协议模板
模板:
模板下载链接:
其他说明
1.离婚协议书内容应当载明双方当事人姓名、性别、身份证件号码、双方具有完全民事行为能力和自愿离婚的意思表示、对子女抚养和财产及债务处理等事项协商一致的意见等。
2.无婚生子女、无财产、无债权债务的,离婚协议书也应当载明,不得省略。
3.女方怀孕期间主动提出离婚的,离婚协议书应当载明女方主动提出离婚、双方当事人对胎儿的处理意见。决定不终止妊娠的,还应当载明胎儿出生后的抚养问题处理意见。
4.协议内容应当符合法律法规规定,无侵犯或限制对方和第三方权益事项。
5.离婚协议书一式三份,双方当事人各持一份,婚姻登记机关存档一份,在婚姻登记员面前签字、署日期并按指印。离婚协议书上任何内容有涂改的,均应重新打印或者书写。
6.离婚协议书在双方取得离婚证之日起生效。离婚登记手续完成后,当事人要求更换离婚协议书或变更离婚协议书内容的,婚姻登记机关不予受理。





