2021年养老金调整办法与往年基本一致,由固定调整额、与缴费年限挂钩、与本人基本养老金挂钩、向高龄人员适当倾斜四部分组成,企业退休人员和机关事业单位退休人员同步调整。
2021无锡退休人员养老金调整
一、调整对象
参加企业职工基本养老保险、机关事业单位工作人员基本养老保险
2、退休时间
2020年12月31日前办理了退休、退职或领取定期生活费手续
二、调整时间
自2021年1月1日起调整,6月底前补发到位。
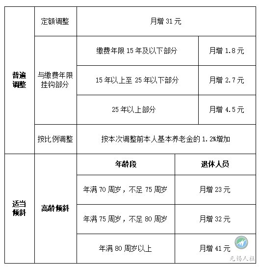
三、调整办法
举例说明:
某退休人员今年76岁,缴费年限30年,本次调整前月基本养老金为3500元,那么此次调整后月基本养老金应为:3500+31+(15×1.8+10×2.7+5×4.5)+(3500×1.2%)+32=3681.5元,增加181.5元。





