无锡城乡居民基本养老保险关系转入要哪些材料?(附申请表)

地方特产2022-09-19 18:47:22未知

  无锡城乡居民基本养老保险关系转入要哪些材料?

  由户籍所在地街道人社所提供填写并签章好的《城乡居民基本养老保险关系转入申请表》。

  城乡居民基本养老保险关系转入申请表

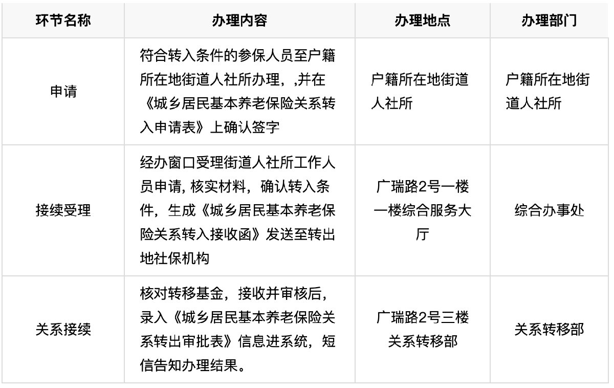
  办理流程

  

本文标签: ,城乡居民  ,基本养老保险  ,关系  ,申请表  ,签章  

相关推荐

猜你喜欢

大家正在看